Fig. 6
From: Thrombopoiesis is spatially regulated by the bone marrow vasculature

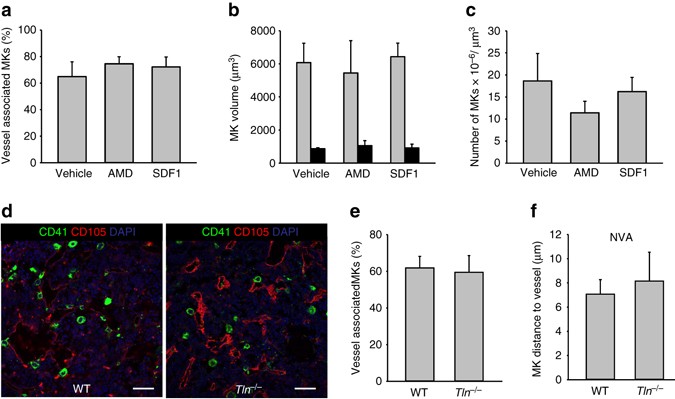
CXCR4-blockade or talin-deficiency does not affect MK distribution within the BM. Treatment with 5 mg/kg bodyweight AMD3100 (AMD) or 16 µg/kg bodyweight SDF1 did not modify MK localization a, volume b or numbers (four mice per group) (c). d, e Talin-deficiency (Tln −/−) did not affect MK distribution (Scale bar 50 µm) or MK to vessel distances of non-vessel associated (NVA) MKs (f) (n = 5 for Tln −/−, n = 4 for WT). Bar graphs represent mean ± SD. There are no significant differences (p > 0.05; one-way ANOVA)