Fig. 3
From: Two mouse models reveal an actionable PARP1 dependence in aggressive chronic lymphocytic leukemia

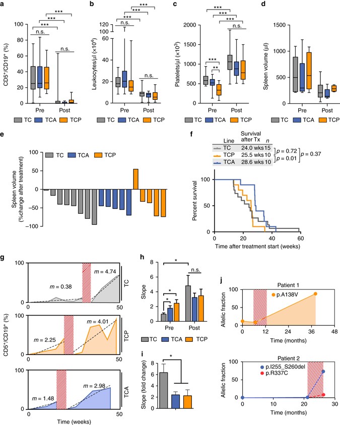
Non-curative cyclophosphamide therapy induces accelerated disease progression in TC mice. Exposure of TC animals to four cycles of cyclophosphamide-based chemotherapy is insufficient to cure the CLL that develops in these animals and instead results in a massive acceleration of disease progression, which is comparable to that observed in high-risk TCP and TCA animals. An acute response to cyclophosphamide treatment (200 mg/kg, i.p., once weekly, four injections), indicated by a decrease in the leukemic fraction (CD5+/CD19+ of CD45+/SSlow) a and the total leukocyte counts b, as well as an increase in platelet counts c was observed in all three lines (n = 14 for each genotype, “pre”, one week before treatment initiation; “post”, one week after the fourth therapy cycle). d and e show spleen volumes of TC, TCA, and TCP animals (n = 8, n = 5 and n = 5, respectively) before and 1 week after treatment. f Survival after treatment initiation for TC, TCA, and TCP. g Percentage of CD5+/CD19+ lymphocytes plotted over time. Shown are representative animals of all three lines. Dashed red areas mark the period of cyclophosphamide treatment. The data points before and after treatment were fitted linearly, with the slope indicating the change of the leukemic fraction in the peripheral blood over time (percent points/week). h Averages of the change of the leukemic burden over time before and after treatment (10 animals/line). The individual time course plots are shown in Supplementary Fig. 7. i Fold increase of disease progression after treatment (n = 10 animals/line). j Changes in the allelic fraction over time of TP53 mutations in two CLL patients. Dashed areas mark the period of therapeutic intervention (fludarabine/cyclophosphamide, one cycle (patient #1) and four cycles (patient #2)). Whiskers represent minimum to maximum, error bars represent SEM. a, b, c, h Welch’s t-test for comparison between different genotypes. Paired t-test for comparison of pre- and post-treatment values within a cohort. f Log-rank test. * indicates p < 0.05, ** indicates p < 0.01, *** indicates p < 0.001