Fig. 5
From: Retrograde BDNF to TrkB signaling promotes synapse elimination in the developing cerebellum

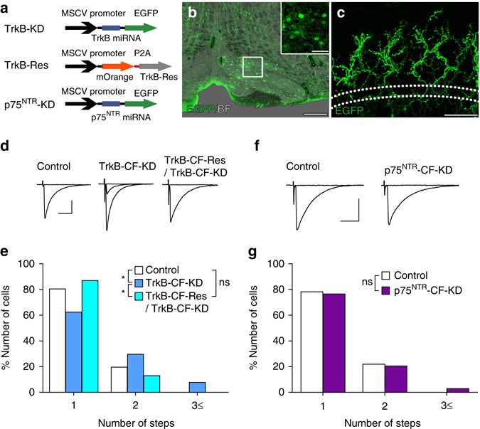
Effect of knockdown of TrkB or p75NTR in inferior olivary neurons on CF synapse elimination. a Schema of vector constructs for TrkB-KD, TrkB-Res and p75NTR-KD. b, c Bright field (BF) and fluorescent images showing the expression of EGFP in inferior olivary neurons b and CFs in the cerebellum c from a P21 mouse. The box in b is enlarged in the inset. Dotted lines in c indicate the PC layer. Scale bars: b, 200 mm; c, 50 μm; inset in b, 20 μm. d Representative traces of CF-EPSCs recorded from a control PC (left, from a P21 mouse), a PC associated with TrkB-KD CFs (middle, from a P26 mouse) and a PC associated with CFs expressing both TrkB-KD and TrkB-Res (right, from a P21 mouse). Single traces recorded at different stimulus intensities were superimposed. Holding potential was −10 mV. Scale bars, 10 ms and 1 nA. e Frequency distribution histogram for the number of CFs innervating each PC for control PCs (open columns, n = 46 PCs from 11 mice), PCs associated with TrkB-KD CFs (blue columns, n = 64 PCs from 11 mice) and PCs associated with CFs expressing both TrkB-KD and TrkB-Res (light blue columns, n = 23 PCs from 3 mice) during P21–P59. (P = 0.0303, control vs. TrkB-CF-KD; P = 0.026, TrkB-CF-KD vs. TrkB-CF-Res/TrkB-CF-KD; P = 0.509, control vs. TrkB-CF-Res/TrkB-CF-KD, Mann–Whitney U-test). Control PCs and PCs associated with TrkB-KD CFs were recorded in the same mice. *P < 0.05. f, g Similar to d, e but for results from PCs associated with p75NTR-KD CFs and control PCs during P22–P25. CF-EPSCs in f were recorded in cerebellar slices from a control PC (left, from a P21 mouse) and a PC associated with p75NTR-KD CFs (right, from a P21 mouse). Scale bars, 10 ms and 1 nA. Sample sizes for g were 32 control PCs and 34 PCs associated with p75NTR-KD CFs in the same 5 mice (P = 0.832, Mann–Whitney U-test). ns indicates no significant difference between the groups