Fig. 2
From: A Plasmodium yoelii HECT-like E3 ubiquitin ligase regulates parasite growth and virulence

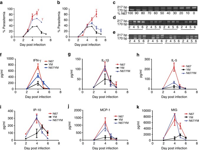
Parasitemia and cytokine responses from mice co-infected with N67 and YM parasites. a Parasitemia from mice infected with 1:1 ratio of YM and N67. Red line, mice infected with 5 × 105 YM; black line, infected with 5 × 105 N67; blue line, infected with a mixture of 5 × 105 YM and 5 × 105 N67. ‘T’ indicates termination of experiments due to host death or moribund (and were humanely killed). b The same experiments as in (a) except 5 × 104 YM and 5 × 105 N67 parasites were used in either individual or mixed infections. c PCR products of microsatellite marker PY845-2 from known ratios of N67 and YM DNA. Band intensity for the two alleles shifted as the proportion of N67 changed, suggesting that band intensity could approximate the ratios of the DNAs from the parasites. d, e Proportional quantifications of YM and N67 DNAs in samples from four mice on days 2–6 infected with inoculum containing the parasite mixture at ratios of 1:1 and 1:10 (YM:N67), respectively. PCR product from N67 (170 bp) and YM (217 bp) are as indicated. f–k Plasma cytokine/chemokine profiles from the mixed infection at ratio of 1:10 (YM:N67) in (b). For (a, b and f–k) means and SD bars were from four to five mice each