Fig. 3
From: A Plasmodium yoelii HECT-like E3 ubiquitin ligase regulates parasite growth and virulence

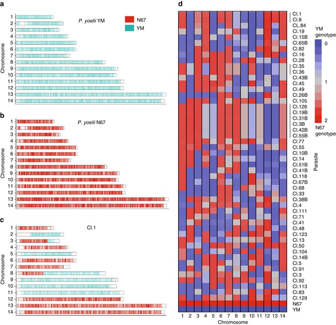
Genome-wide genotypes of progeny from the YM × N67 cross. a–c Ideograms of single-nucleotide polymorphisms (SNPs) distributed across the parasite’s 14 chromosomes. Progeny Cl.1 was chosen for an arbitrary example of observed genetic cross. Cyan, YM genotype; red, N67. d Patterns of inheritance for 43 progenies and their parents based on per-chromosome average of numerically encoded genotypes (0 = YM genotype, 2 = N67 genotype, 1 = missing genotype call; see Methods). The mean genotype score for the of 14 chromosomes from each progeny are indicated in the heatmap. Blue indicates a chromosome with predominatly YM genotype; red, predominantly N67 genotype; gray, equal genotype representation