Fig. 2
From: Activated NK cells cause placental dysfunction and miscarriages in fetal alloimmune thrombocytopenia

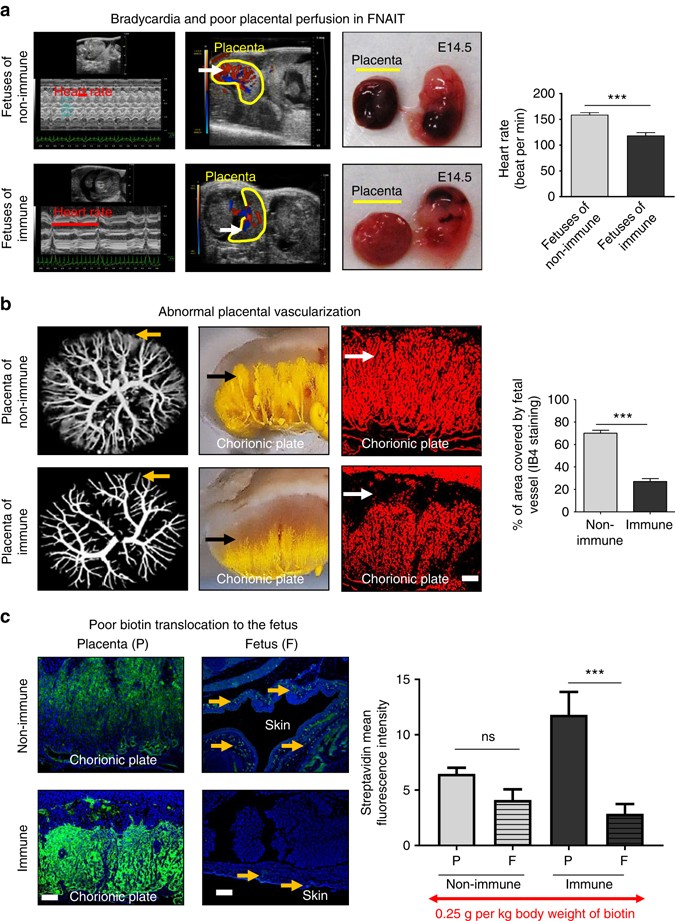
Abnormal placental vascularization and poor placental perfusion. a Bradycardia, impaired intraplacental blood flow (white arrow for Doppler waveforms) and poor placental blood perfusion (gross pictures) were found in FNAIT fetuses compared to fetuses of non-immune mice at E14.5. b Placental casts of the umbilical arterial circulation showed poor development of fetal capillaries in the labyrinth of placentas of immune mice as revealed by microtomography scan, stereomicroscopy micrograph, and IB4 immunostaining. c Fifteen minutes after maternal intravenous biotin injection, biotin transportation across the placenta into the fetal tissues (indicated by yellow arrows) was much more limited in fetuses from immune than control mice. Data were collected from more than eight pregnancies per group. Unpaired Student’s t-test. Mean ± SEM. ***p < 0.001 and ns not significant. Scale bars: 200 μm (b, c)