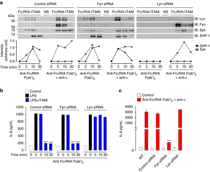
Fig. 1

Differential regulation of FcR-ITAM signals by Lyn and Fyn. a After induction of FcγRIIA-ITAMi or ITAM signalling in THP-1-CD14+-FcγRIIA+ cells transfected with indicated siRNAs, immunoprecipitation (IP) and immunoblots (IB) were performed with indicated Abs. Quantification of the indicated band using ImageJ software relative to total corresponding protein levels in cell lysates (see Supplementary Fig. 1) is indicated at the bottom of each panel, representing one out of at least three experiments. b Modulation of LPS-mediated IL-8 production by Lyn and Fyn during FcγRIIA-ITAMi induction. THP-1-CD14+-FcγRIIA+ cells transfected with indicated siRNAs were stimulated for indicated time points to induce either ITAMi or ITAM signals followed by stimulation with LPS (10 ng/ml) for 1 h. Then, supernatant was collected for cytokine measurement. c Modulation of IL-8 production by Lyn and Fyn during FcγRIIA-ITAM induction for 18 h. Data are presented as the mean ± s.e.m. ***P < .001; Student’s unpaired t-test