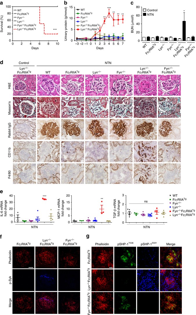
Fig. 4

Lyn-SHP-1Y536 axis protects mice against lethal nephritis. a Survival curves, b proteinuria, and c serum blood urea nitrogen (BUN) after NTN induction. d Rabbit IgG deposit quantification by immunohistochemistry (IHC) (top panels), haematoxylin & eosin (H&E), and fibrosis Masson’s stain (middle panels) of kidney sections from one representative out of nine mice. Immunostaining for CD11b+ and F4/80+ cells in kidney sections of the indicated mouse lines (bottom panels). e Relative gene expression of indicated cytokines assessed by q-PCR of independent kidney tissue RNA samples. *P < .05, **P < .01, ***P < .001; Mann–Whitney test. Non significant, ns. Data are from at least five mice per group. f Representative photomicrographs of glomeruli stained for phalloidin and p-Syk-Alexa 647. g Representative photomicrographs of glomeruli stained for phalloidin, p-SHP-1S591-Alexa 647 and pSHP-1Y536-Alexa 488. Scale bars: 200 μm