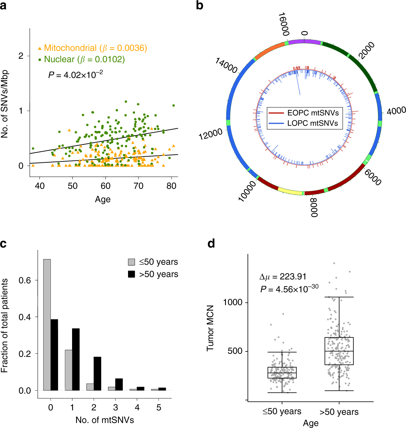
Fig. 2
From: Mitochondrial mutations drive prostate cancer aggression

The difference in mitochondrial mutational frequency and copy number with age. a Association of nuclear (green) and mitochondrial (yellow) mutation SNV/Mbp rates with patient age. Mitochondrial mutation rate normalized by MCN. b Distribution of mtSNVs in EOPC (red) and LOPC (blue) patients. The histogram indicates presence and frequency of a mtSNV. The most recurrent mtSNV was at position 16093. c The fraction of patients by number of mtSNVs, EOPC (gray bars), LOPC (black bars). d Tumor mitochondrial copy number (MCN) for both patient age groups. EOPC: n = 164; LOPC: n = 220