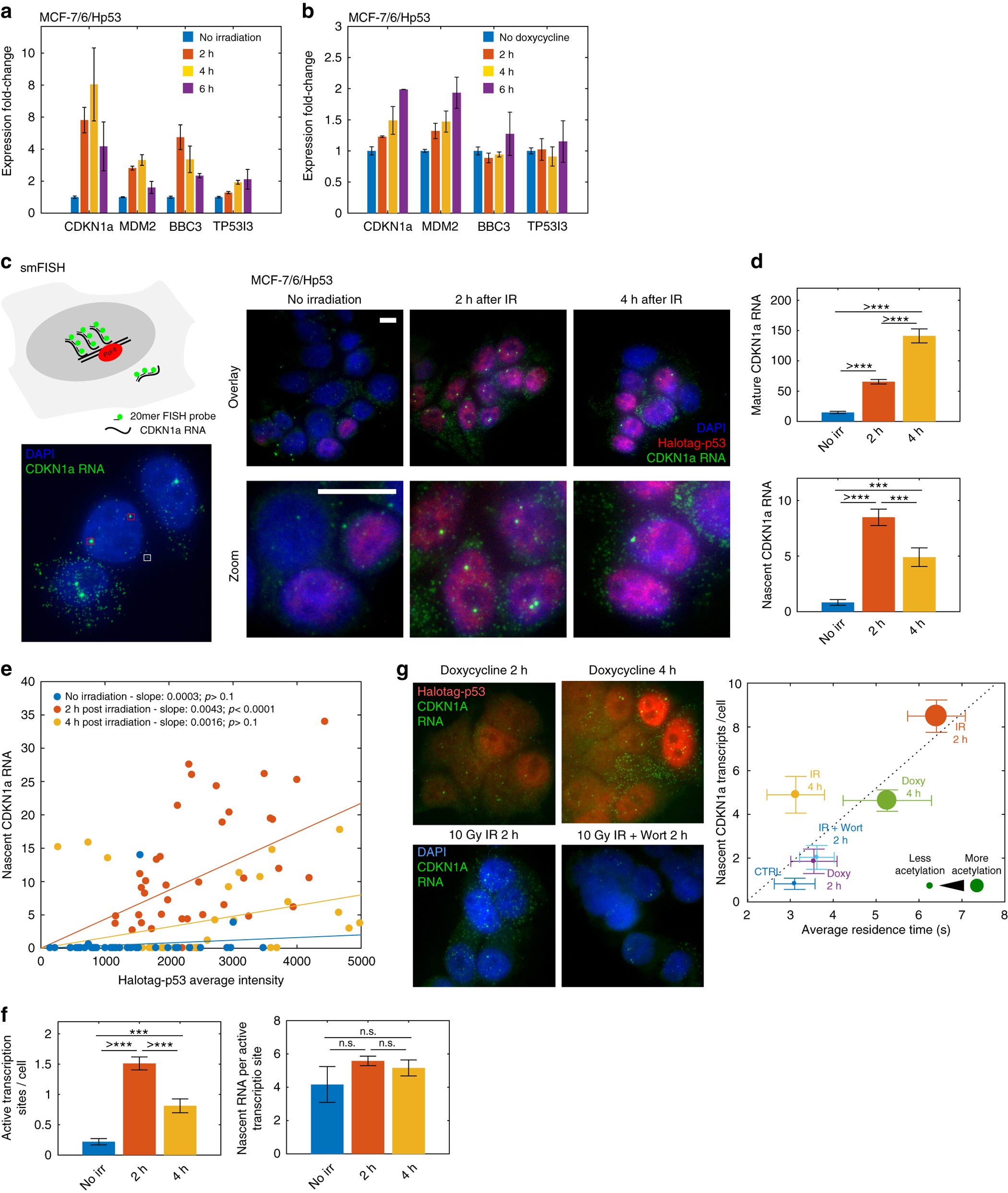
Fig. 5

Population and single-cell transcriptional response to the modulation of p53-binding kinetics. a qPCR of p53 targets following irradiation (3 replicates, error bars: SD). b qPCR of p53 targets following induction of HaloTag-p53 expression by doxycycline (3 replicates, error bars: SD). c–g smFISH imaging of CDKN1a. c smFISH is performed by hybridizing multiple labeled oligonucleotides to the specific RNA and acquiring 3D stacks to count mature RNAs (white square) and nascent RNAs at transcription sites (red square, maximum projection displayed). d Average amount of mature (top panel) and nascent (bottom panel) RNA per cell (top panel, 2 replicates, n cells = 91, 121, 64 for 0 h, 2 h and 4 h, respectively; ANOVA-Tukey test). The measurement of nascent CDKN1a RNA was validated by qPCR, using primers targeting pre-spliced CDKN1a RNA (See Supplementary Fig. 4) e Correlation of cell-by-cell number of nascent transcripts vs. nuclear intensity of HaloTag-p53. Nascent CDKN1a is correlated with p53 levels 2 h after the induction of damage (Pearson correlation, r = 0.55, p < 0.0001, slope = 0.0043) but not before the induction of damage (r = 0.12, p > 0.1), nor 4 h after (r = 0.27, p > 0.1), f Number of detected active CDKN1a transcription sites per cell (left panel) and amount of nascent CDKN1a RNA per active site (right panel) (2 replicates, n cells = 91, 121, 64 for 0 h, 2 h, and 4 h, respectively; ANOVA-Tukey test). g Exemplary smFISH for the treatments with Doxycycline and IR+Wortmannin (top-left). Correlation between p53 residence time, number of active CDKN1a transcription sites per cell and p53-CTD acetylation across the tested conditions (top-right). The radius of the displayed dots is proportional to the amount of HaloTag-p53-Ac382. Correlations coefficients are shown in Table 2 (error bars: SEM for FISH data, 95% CI for residence times)