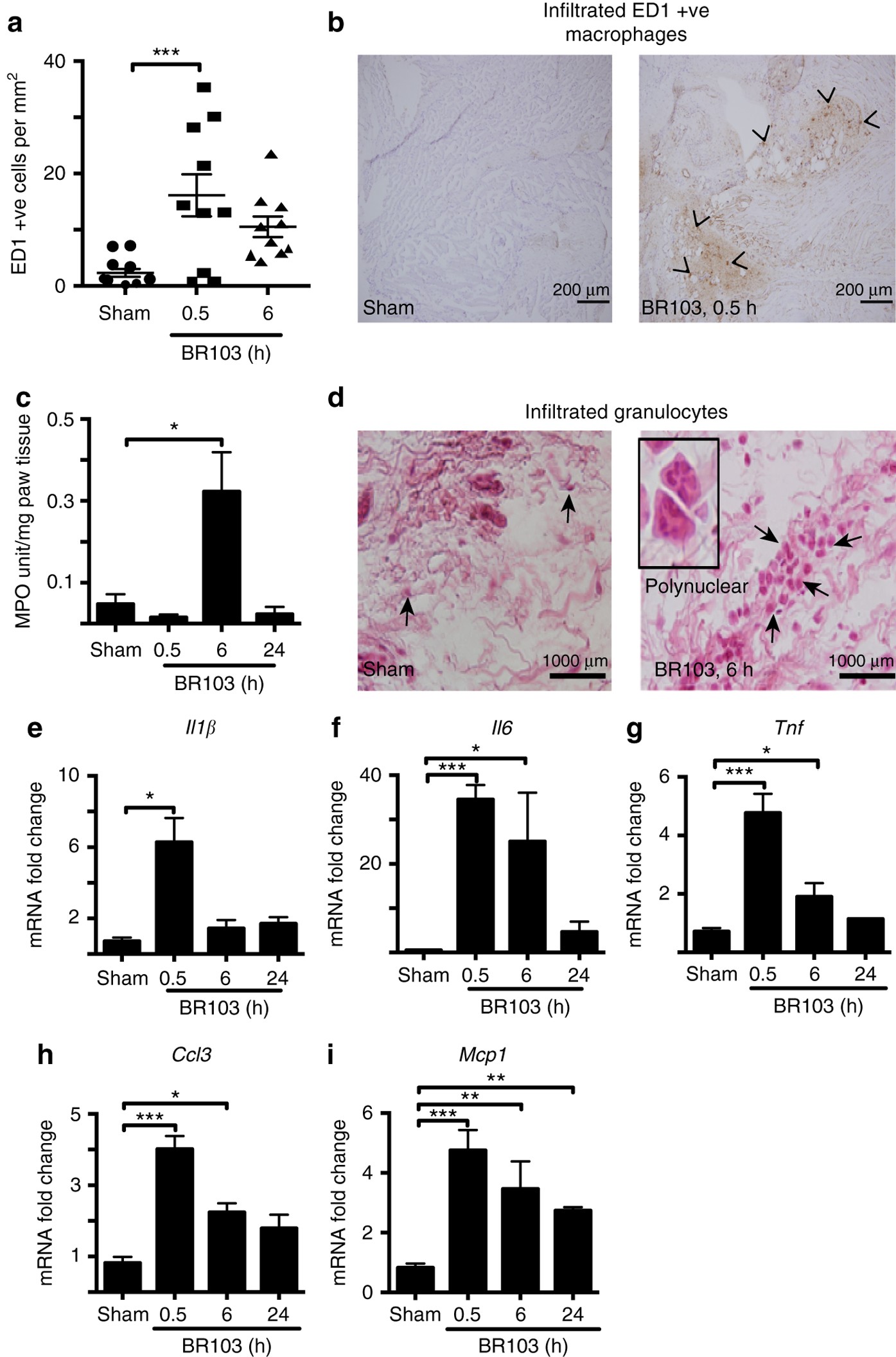
Fig. 5

Agonist 3 (BR103) induces temporal inflammatory responses in rat paws. BR103 (compound 3, 350 µg/paw, i.pl.) induces: a, b increased infiltration of ED1+ macrophages at 30 min but much less at 6 h compared to sham (vehicle) as demonstrated by immunohistochemistry staining of ED1+ (black chevron), Scale bar: 200 μm; c increased myeloperoxidase (MPO) activity at 6 h, but not at 30 min or 24 h compared to sham (vehicle); d infiltrated leukocytes and granulocytes after 6 h compared to sham (vehicle) (arrowheads – granulocytes), Scale bar: 1000 μm; e–i upregulation of proinflammatory genes such as Il1β e, Il6 f, Tnf g, Ccl3 h, and Mcp1 i, which peaked at 30 min compared to sham (vehicle). Error bars represent mean ± SEM. *P < 0.05; **P < 0.01; ***P < 0.005 (one-way ANOVA, Uncorrected Fisher’s LSD post hoc comparison). 8- to 9-week-old male Wistar rats (n = 29) were used for this experiment