Fig. 4
From: Prophage-triggered membrane vesicle formation through peptidoglycan damage in Bacillus subtilis

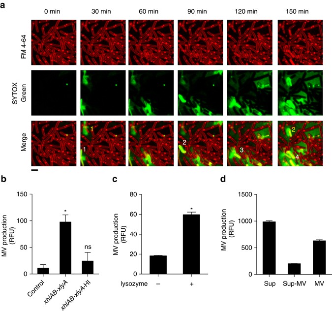
Endolysin triggers MV release in neighboring cells. a Cell death induces MV release in neighboring cells. Numbers depict the progression of cell death in the population. Scale bar, 5 μm. Membranes are stained with the red fluorescence dye FM4-64. Dead cells and extracellular DNA are visualized with SYTOX green. b MV production is increased in the presence of PBSX endolysin. Cells were stained with FM4-64FX, fixed and incubated with supernatants of the control strain 168 (P xylA ) or with induced 168 (P xylA -xhlAB-xlyA) supernatants (untreated; xhlAB-xlyA and heat-inactivated; xhlAB-xlyA-HI). n = 6; mean ± s.d. ****P < 0.0001. c MV production in strain 168 is stimulated by treatment of exponentially grown cells with lysozyme. n = 3; mean ± s.d. ****P < 0.0001, or d in the presence of purified MVs. Cells were stained with FM1-43FX, fixed and incubated with the supernatant (Sup), the supernatant without MVs (Sup-MV) and purified MVs of induced 168 (P xylA -xhlAB-xlyA) cultures. n = 3