Fig. 4
From: DNA methylation at enhancers identifies distinct breast cancer lineages

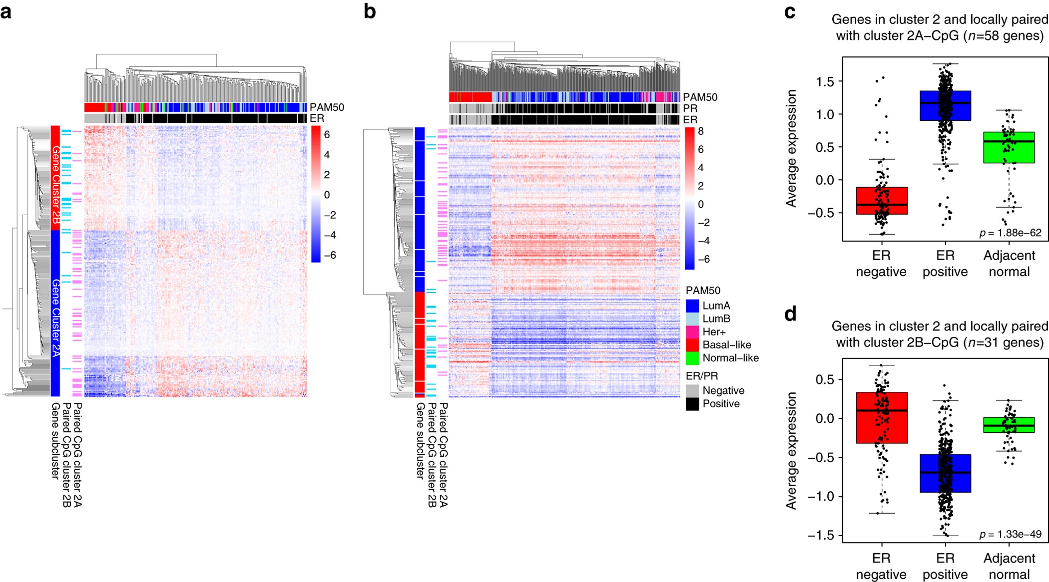
Differential expression of genes in Cluster 2. Unsupervised clustering of expression of the genes in Cluster 2 for (a) the OSL2 cohort (N = 272) and (b) the TCGA cohort (N = 528). Genes in rows are annotated if they are locally paired with CpG in Cluster 2 A (pink) or paired with CpG of Cluster 2B (light blue). Two main sub-clusters of genes are identified in the heatmap in a, and the genes in the heatmap in b are annotated correspondingly. Annotations of the column of the heatmap indicate histopathological features of the patients: PAM50 subtype, ER and PR status. c–d Average expression of genes in Cluster 2 locally paired with CpGs in Cluster 2 A (n = 58) and Cluster 2B (n = 31). A gene was considered to be locally paired with a CpG if it was situated not more than 10 kb from this CpG. Average expression in ER positive tumors (blue; n = 406), ER-negative tumors (red; n = 117) and adjacent normal tissue (green; n = 61) from the TCGA cohort. Kruskal–Wallis test p-values are denoted