Fig. 8
From: DNA methylation at enhancers identifies distinct breast cancer lineages

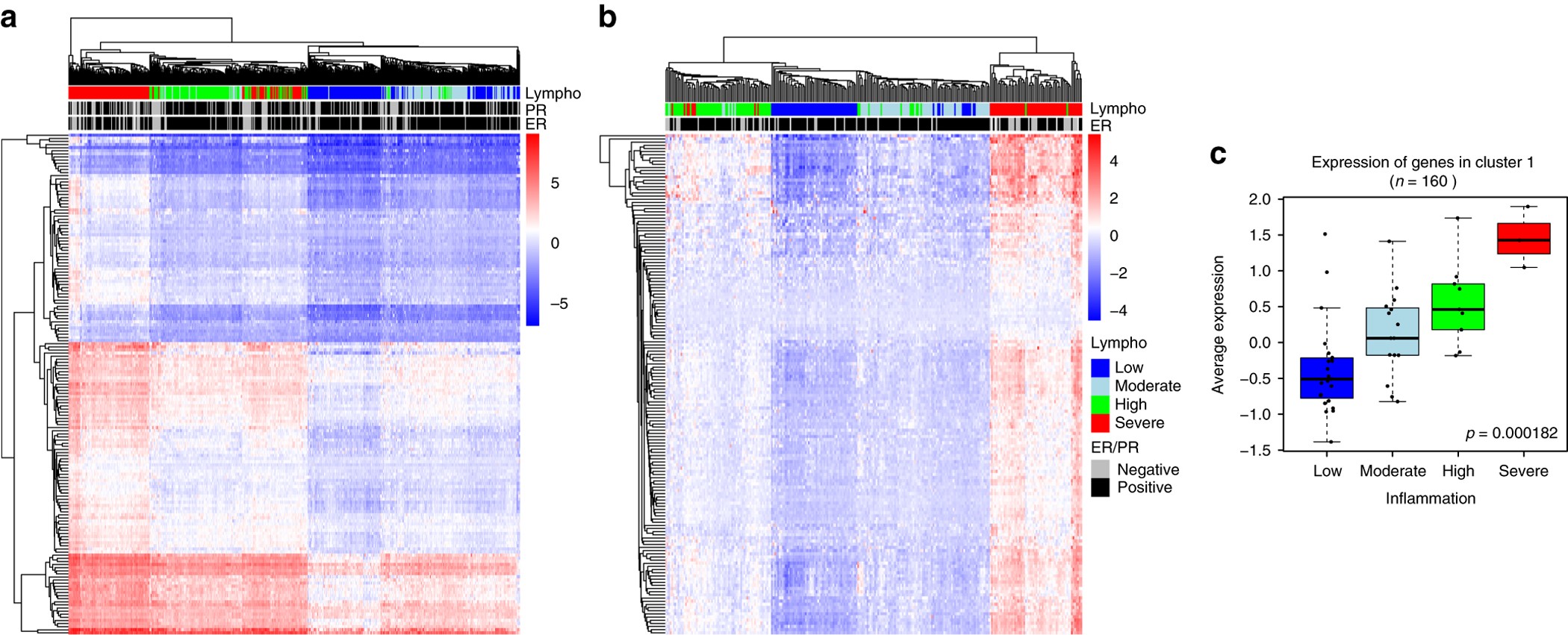
Cluster 1 highlights a link between DNA methylation and lymphocyte infiltration. Unsupervised clustering of expression levels of the 160 genes in Cluster 1 from a the TCGA cohort (N = 528) and b the OSL2 cohort (N = 272). Annotations of the column indicate the level of lymphocytes infiltration, ER and PR status. Levels of lymphocyte infiltration were calculated from a set of genes expressed by lymphocyte characterized by the algorithm Nanodissect34. c 68 tumor tissue samples were scored as low (n = 30), moderate (n = 22), high (n = 13) or severe (n = 3) inflammation by a pathologist based on the level of immune cell infiltration found in each tumor. Boxplot representing average expression of genes in Cluster 1 (n = 160) according to inflammation score. Kruskal–Wallis test p-value is denoted