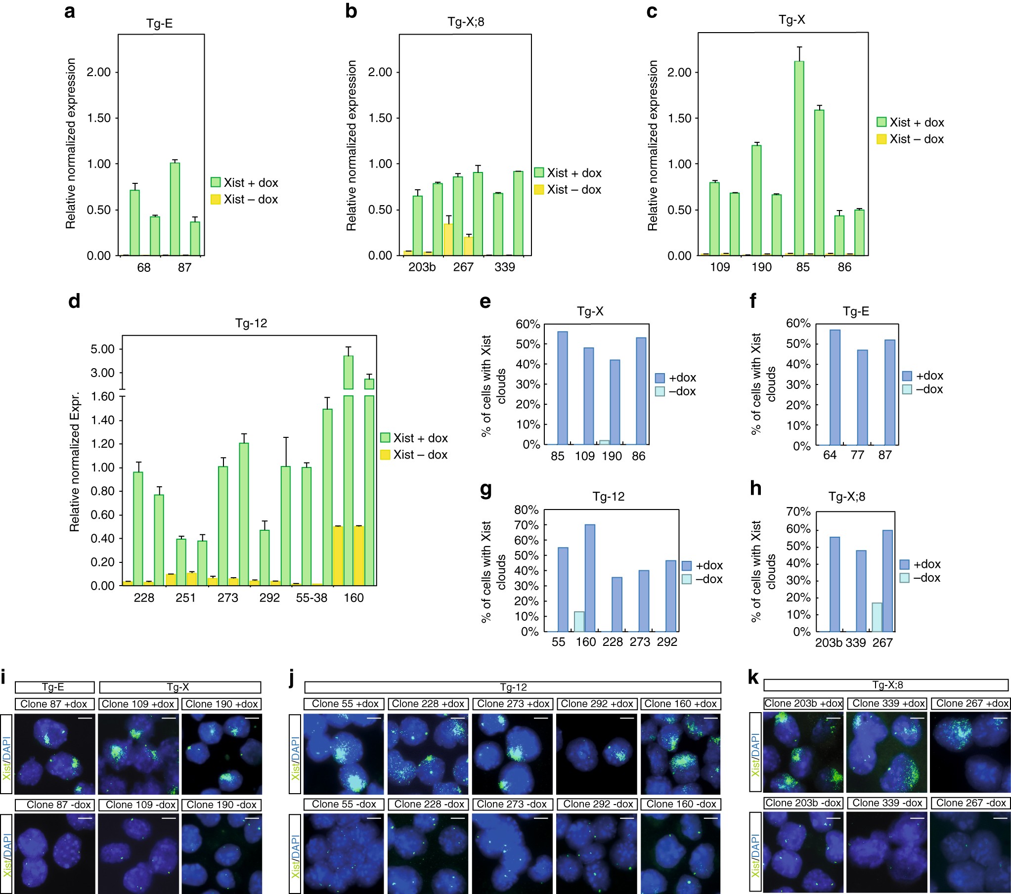
Fig. 2

Ectopic Xist RNA induction in undifferentiated ES cells. qPCR quantification of Xist RNA in clones a Tg-E (68, 87), b Tg-X;8 (203b, 267, 339), c Tg-X (109, 190, 86, 85), and d Tg-12 (228, 251, 273, 292, 55-38, 160) after 5 days of doxycycline treatment. Data of two independent experiments are shown (e–h). Quantification of Xist RNA FISH experiments in clones Tg-X (85, 109, 190, 86) e, Tg-E (64, 77, 87) f, Tg-12 (55, 228, 273, 292, 251) g, and Tg-X;8 (203b, 339, 267) h after 5 days of doxycycline induction. n > 100 nuclei counted per ES clones. i–k Representative images of Xist RNA FISH analysis of clones Tg-E (87), Tg-X(109), Tg-X;8 (203b, 339), and Tg-12 (55, 228, 273, 292) after 5 days of doxycycline treatment. Xist, FITC; DNA is stained with DAPI (blue). Scale bars represent 5 μm