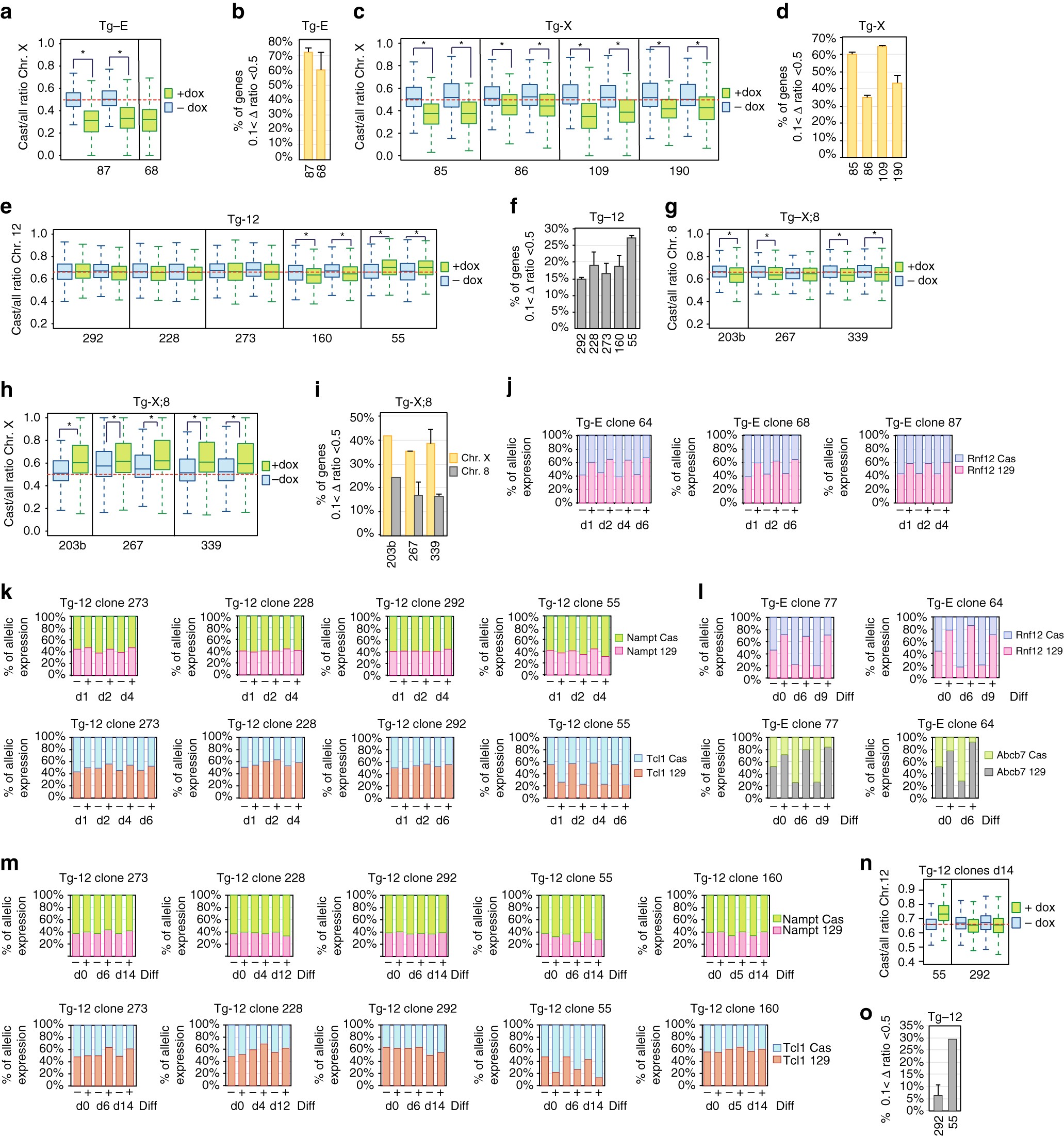
Fig. 3

Xist-mediated silencing at different genomic loci. a, c, h Box plot showing the Cast/all ratio of X-linked genes for Tg-E a, Tg-X c, and Tg-X;8 h clones after 5 days of doxycycline treatment in undifferentiated ESCs. e, g Box plot showing the Cast/all ratio of chromosome 12 and 8 genes in Tg-12 and Tg-X;8 clones after 5 days of doxycycline treatment in undifferentiated ESCs. *p < 0.05 Mann–Whitney U-test. b, d, f, i Bar graphs showing the percentage of genes with a Δ ratio between 0.1 and 0.5 after 5 days of doxycycline treatment in undifferentiated ESCs. Δ ratio = (Cast/all ratio (−dox))—(Cast/all ratio (+dox)). For each clone, data from two independent replicates are shown. j, k RT-PCR analysis followed by pyrosequencing at different time points after doxycycline induction in undifferentiated ESC clones grown in serum + Lif conditions. Data for Rnf12 (Chr. X), Nampt, and Tcl1 are shown. l, m RT-PCR analysis followed by pyrosequencing at different time points of neuronal differentiation of Tg-12 and Tg-E clones. Data for Rnf12 and Abcb7 (Chr. X) and Nampt and Tcl1 (Chr.12) are shown. n Box plot showing Cast/all ratio of chromosome 12 genes for Tg-12 clones 55 and 292 upon doxycycline induction at day 14 of neuronal differentiation. o Bar graph showing the percentage of genes with a Δ ratio between 0.1 and 0.5 in clones 55 and 292 upon doxycycline induction at day 14 of neuronal differentiation. Δ ratio = (−Cast/all ratio (−dox))—(Cast/all ratio (+dox))