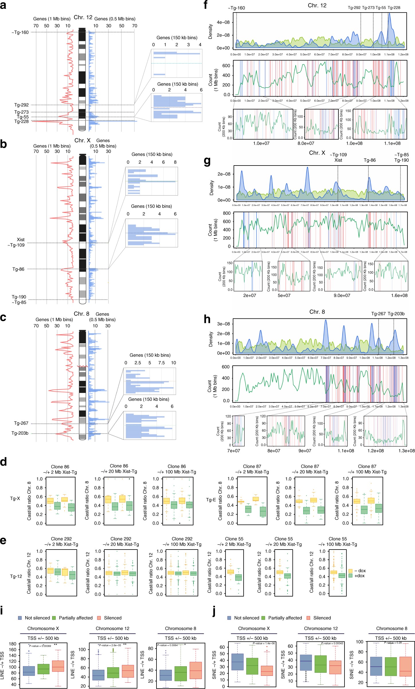
Fig. 6

LINE and gene density on chromosomes X, 8, and 12. a–c Gene density along chromosomes 12 a, X b, and 8 c. Blue histogram bars represent 0.5 Mb bins, red frequency lines correspond to gene distribution in 1 Mb bins. The integration sites of Xist transgenes are indicated and zoom in of the integration loci is shown. Blue histogram bars represent 150 kb bins. d, e Box plots showing the Cast/all ratios of X-linked d and chromosome 12 e genes in 2, 20, and 100 Mb bins around the Xist transgene integration sites as determined by allele-specific RNA-seq analysis. f–h Top: LINE density relative to gene density on chromosome 12 f, X g, and 8 h. Blue, gene density; green, LINE density. Middle: LINE distribution along chromosome 12 f, X g, and 8 h, green frequency lines correspond to LINE distribution in 1 Mb bins along the chromosomes. Blue and red lines indicate “not silenced” and “efficiently silenced” genes defined in Fig. 5, respectively. Bottom: zoom in of specific loci. Green frequency lines correspond to LINE distribution in 200 kb bins. i Box plot showing LINE density in 1 Mb bins around the TSS of genes belonging to the three different categories defined in Fig. 5. Data for chromosomes 12, 8, and X are shown. *p < 0.05 and **p < 0.005 Wilcoxon rank-sum test. j as in i but for SINE elements