Fig. 1

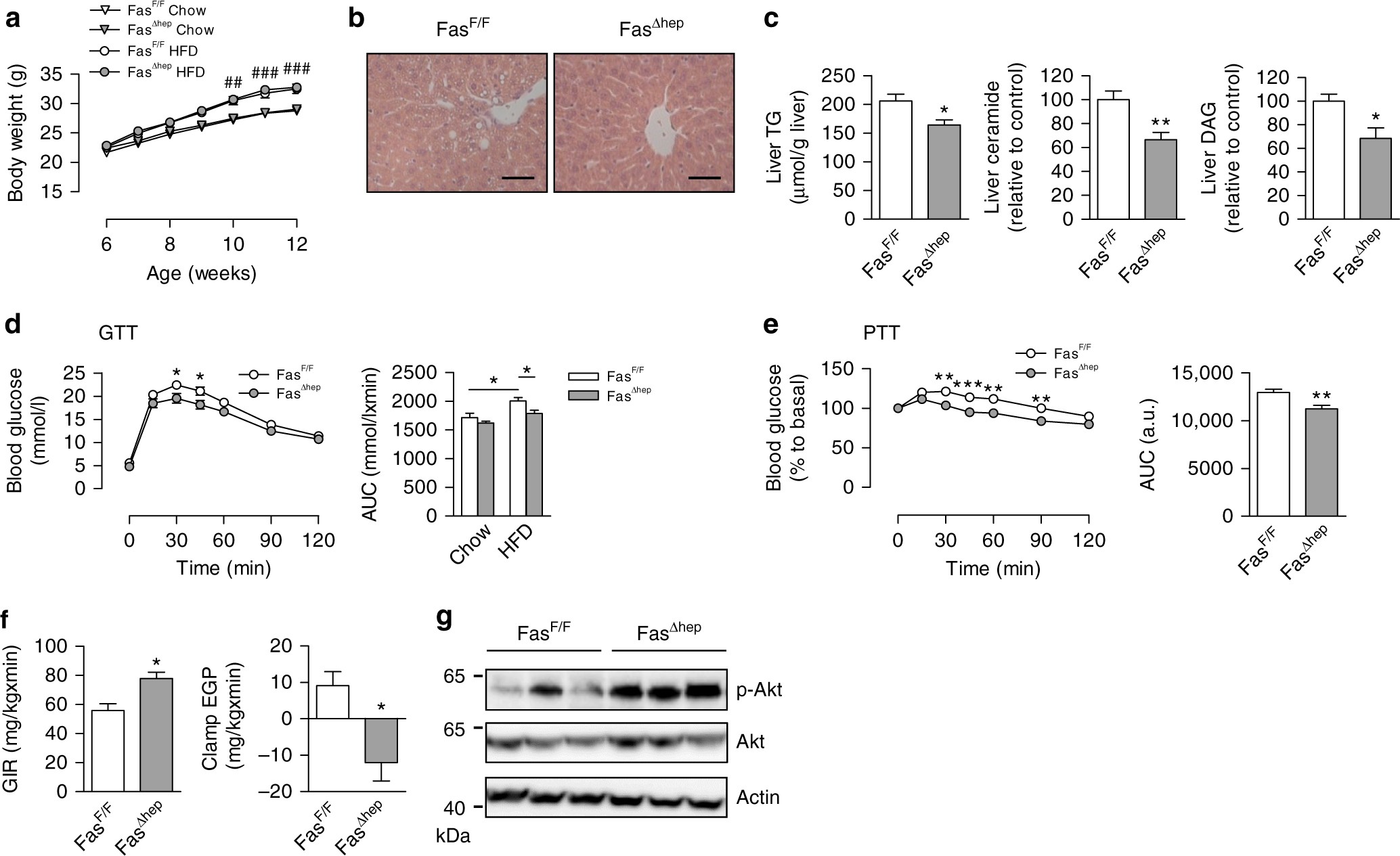
Conditional hepatic Fas knockout ameliorates diet-induced hepatic steatosis and insulin resistance. a Body weight gain during 6 weeks of chow (FasF/F, n = 18; Fas∆hep, n = 17) or HFD feeding (FasF/F, n = 22; Fas∆hep, n = 24). b Hematoxylin and eosin (H&E)-stained liver sections from HFD-fed FasF/F and Fas∆hep mice. Scale bar represents 100 µm. c Liver TG (FasF/F, n = 8; Fas∆hep, n = 7), ceramide, and DAG (FasF/F, n = 5; Fas∆hep, n = 6) levels are shown. d Intraperitoneal glucose tolerance test (chow-fed: FasF/F, n = 5; Fas∆hep, n = 6; HFD-fed: FasF/F, n = 12; Fas∆hep, n = 9) and e intraperitoneal pyruvate tolerance test in HFD-fed mice (FasF/F, n = 9; Fas∆hep, n = 10) at 12 weeks of age. f Glucose infusion rate (GIR) and endogenous glucose production (EGP) during hyperinsulinemic-euglycemic clamps, n = 5. g Representative western blots of total liver lysate of HFD-fed FasF/F and Fas∆hep mice. Values are expressed as mean±s.e.m.; *p < 0.05, **p < 0.01, and ***p < 0.001 indicate significant differences between genotypes and ## p < 0.01 and ### p < 0.001 between diets. Statistical tests used: t-tests for (c, e (right panel), f); ANOVA for (a, d, e (left panel)). AUC area under the curve