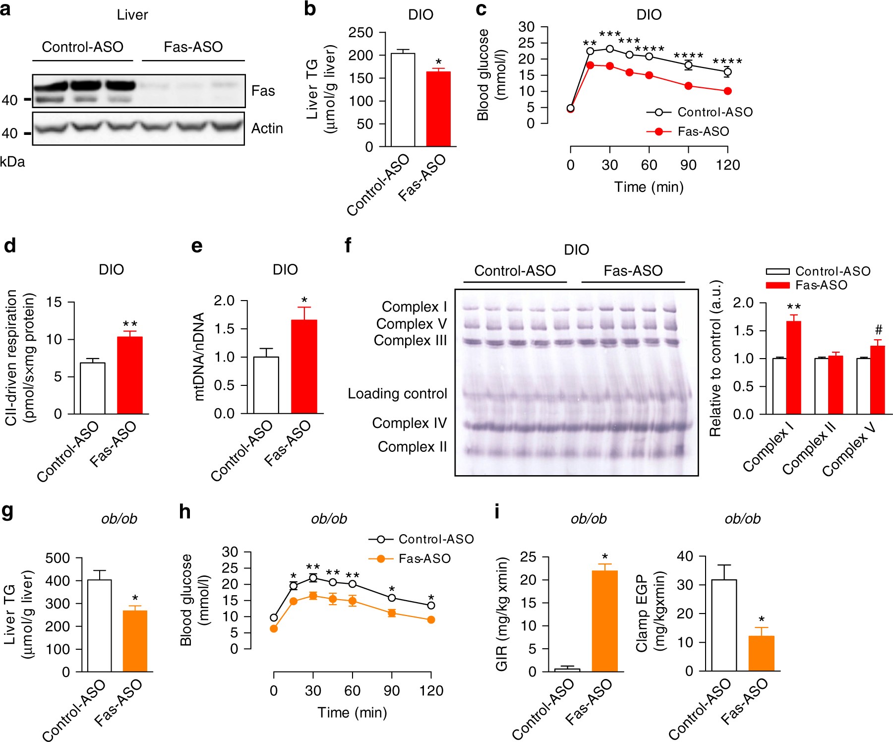
Fig. 5

Pharmacological depletion of Fas in obese mice ameliorates metabolic dysregulation and mitochondrial function. C57BL/6J mice on HFD for 20 weeks received either antisense oligonucleotides against Fas (Fas-ASO) or control-ASO once per week (50 mg/kg body weight) during the last 10 weeks of HFD. a Fas protein levels in total liver lysate of mice treated with control-ASO or Fas-ASO. b Liver TG levels (control-ASO, n = 5; Fas ASO, n = 4) and c intraperitoneal glucose tolerance test (2 g/kg body weight glucose; n = 5) in HFD-fed mice are shown. d Respirometry analysis of complex II (CII)-driven respiration in liver tissue of HFD-fed control-ASO and Fas-ASO mice (control-ASO n = 15, Fas ASO n = 16). e Mitochondrial DNA abundance in liver (n = 6) and f blue native (BN) polyacrylamide gel electrophoresis (PAGE) of mitochondria isolated from liver (n = 5) of HFD-fed control-ASO and Fas-ASO mice are presented. f–h Leptin-deficient ob/ob mice were injected with Fas-ASO or control-ASO (50 mg/kg body weight) twice per week for 4 weeks. g Liver TG levels (n = 6), h intraperitoneal glucose tolerance test (1 g/kg body weight glucose) (n = 6), i glucose infusion rate (GIR), and endogenous glucose production (EGP) during hyperinsulinemic-euglycemic clamps are depicted (control-ASO, n = 4; Fas ASO, n = 5). Values are expressed as mean±s.e.m.; *p < 0.05, **p < 0.01, ***p < 0.001, ****p < 0.0001, and # p = 0.09. Statistical tests used: t-test for (b, d–g, i (right panel)); Mann–Whitney for (i (left panel)); and ANOVA for (c, h). DIO diet-induced obesity