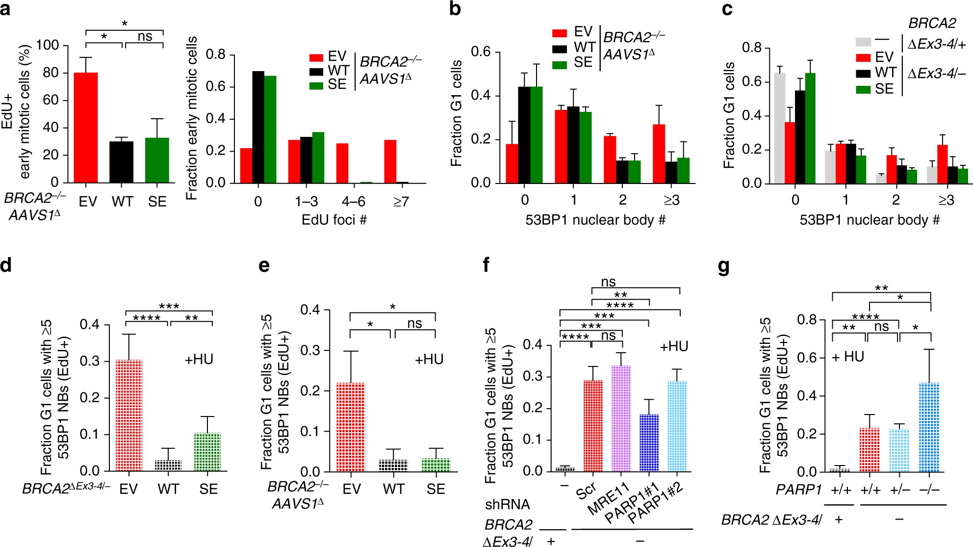
Fig. 6

Fork protection is a minor replication stress suppression pathway. a Analysis of mitotic DNA synthesis in BRCA2 –/– AAVS1 ∆ cells complemented by BRCA2 WT or BRCA2 SE. Cells were released for 22 h from serum starvation to increase mitotic cells, incubated with EdU 1 h, and then analyzed for mitotic DNA synthesis. Early mitotic cells, defined as being in prophase, prometaphase, or metaphase, were analyzed for EdU foci that co-localize with FANCD2 foci pairs. The percent early mitotic cells containing EdU foci (left, n = 3) or EdU foci distribution in these cells (right, pooled results of three independent experiments) was quantified. b, c Spontaneous 53BP1 nuclear body analysis in G1 in both BRCA2 ∆Ex3-4/– cells (b) and BRCA2 –/– AAVS1 ∆ cells (c) complemented by BRCA2 WT or BRCA2 SE. n ≥ 3. d–g HU-induced 53BP1 nuclear body formation analysis, as in Fig. 4d, using complemented BRCA2 ∆Ex3-4/– cells (d) or BRCA2 –/– AAVS1 ∆ cells (e), stable MRE11 or PARP1 knockdown BRCA2 ∆Ex3-4/– cells (f), and BRCA2 ∆Ex3-4/– cells with the indicated PARP1 genotype (g). n ≥ 3. Error bars s.d. ns, not significant; *p < 0.05; **p < 0.01; ***p < 0.001; ****p < 0.0001 (unpaired two-tailed t-test)