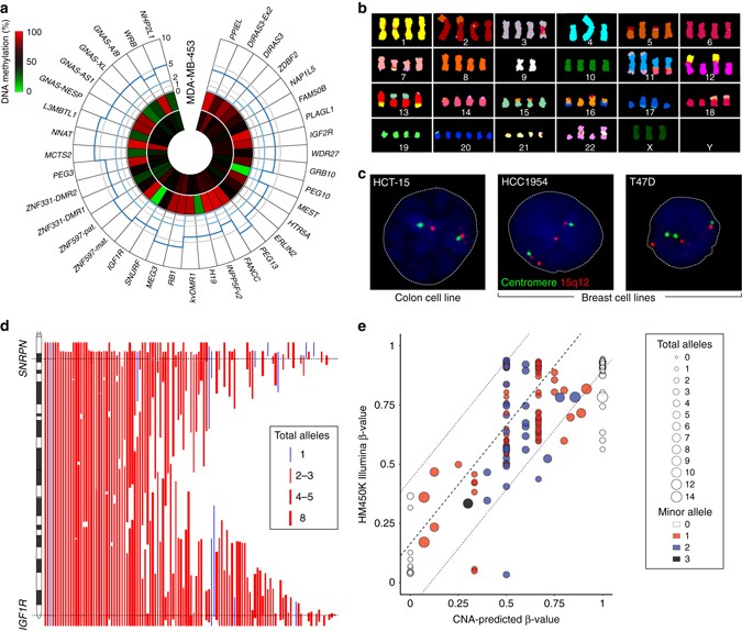
Fig. 1

Analysis of copy-number and methylation of imprinted regions in cancer cell lines. a A Circos graph showing the average methylation for probes mapping within each imprinted DMR for the breast cancer cell line MDA-MB-453. The center heatmap represents the methylation profile obtained from the Illumina Infinium HM450k methylation BeadChip array of 19 normal breast samples, whereas the outer heatmap represent the profile of the cell line. The outer section represents the average copy number for each imprinted loci, obtained from Affymetrics SNP6 array data, depicted as minor allele count (light blue) and total copy number (dark blue). b Sky karyotype validation for the same cell line revealing near tetraploid status. c Standard DNA FISH analysis for the chromosome 15q11-13 region in three cell lines. The red probe maps ~1 Mb from SNRPN in the GABRB3 gene, while the green probe maps to the centromere. The colorectal cell line HCT-15 has normal copy-number, whereas the two breast cancer cell lines carry CNAs. The HCC1954 cells have a focal amplification of SNRPN while the amplification in the T47D cells incorporates the centromere. d A chromosome ideogram showing the extent of amplifications and deletions for the SNRPN and IGF1R domains on chromosome 15. Amplifications are in red and deletion in blue with the width of the lines representing the total copy-number for each aberration. e The observed vs. expected methylation profile for the PPIEL domain in lung-derived cancer cell lines. The dashed lines represent the ± 3 s.d. of the mean of normal control tissues. Data points outside this range are deemed to have a methylation profile independent of CNA