Fig. 5

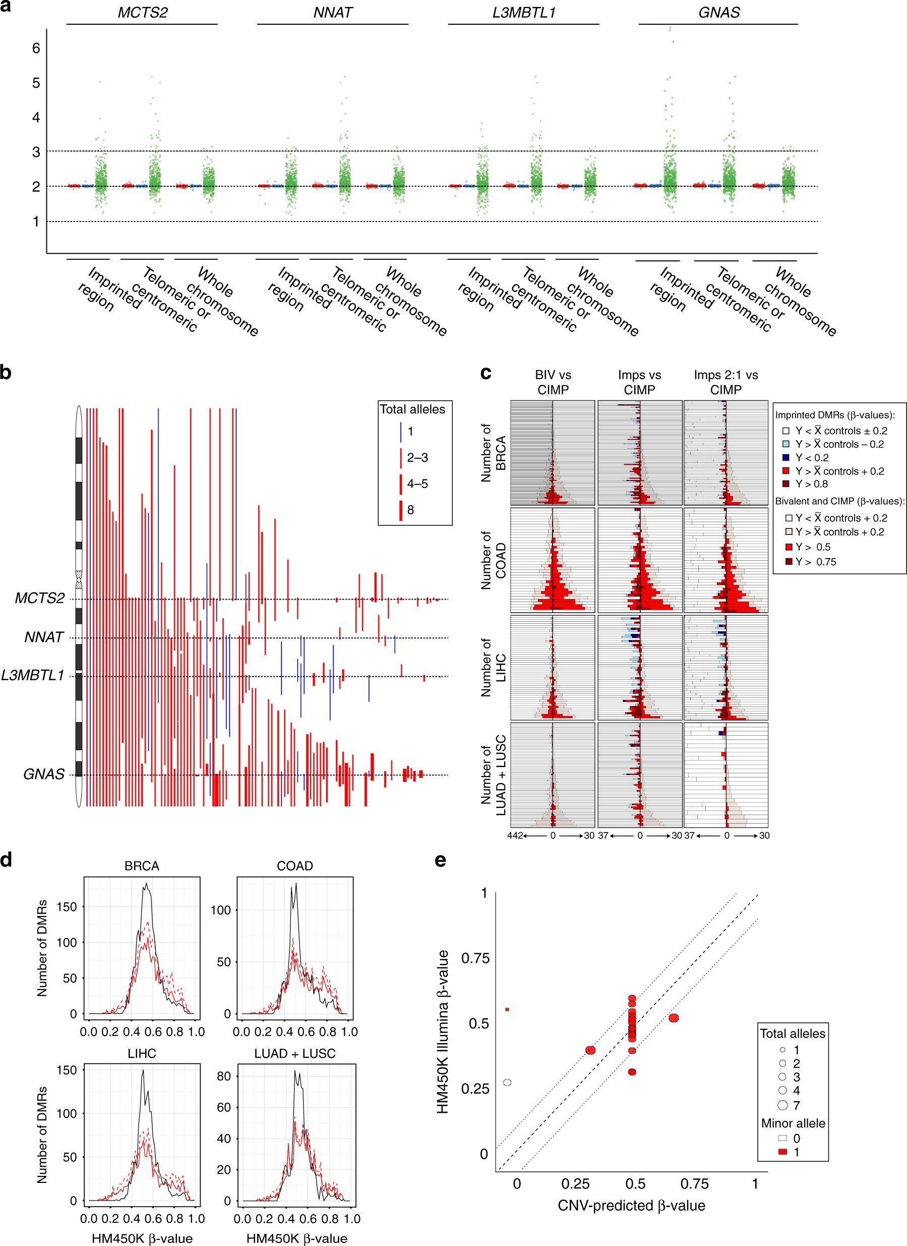
Methylation profiles of imprinted DMRs in primary TCGA cancer samples. a Scatter plots for imprinted domains on chromosome 20 in tumor, adjacent and control somatic DNA reveals that the CNAs are restricted to the cancer samples. b Ideogram for chromosome 20 showing the extent of amplifications and deletions for MCTS2, NNAT, L3MBTL1 and GNAS domains in lung-derived cancer samples. Amplifications are in red and deletion in blue with the width of the lines representing the total copy-number for each aberration. c Stacked histograms ranked according to the severity and number of affected loci per sample. The graphs in the left column reveal that cell lines with the highest hypermethylation burden for CIMP regions are similarly hypermethylated at bivalent domains. The middle column is a comparison between the methylation profiles of imprinted DMRs irrespective of CNA status and CIMP. The right row is the same comparison but with only imprinted domains with a normal copy-number. For each type of loci the number of genes analyzed is indicated on the x-axis. d Line graph of the number of cancer samples showing methylation defects in imprinted DMRs. Control DNA methylation frequencies are depicted by black solid line with a β-value near 0.5 indicative of one methylated and one unmethylated allele. Dashed red line represents total methylation defects irrespective of the underlying CNA status, whereas solid red line represents the methylation profiles in samples carrying normal 2:1 copy number complement. e The observed vs. expected methylation profile for the GNAS A/B DMR overlapping exon 1A in lung tumors. The dashed lines represent the ± 3 s.d. of the mean of normal control tissues. Data points outside this range are deemed to have a methylation profile independent of CNA