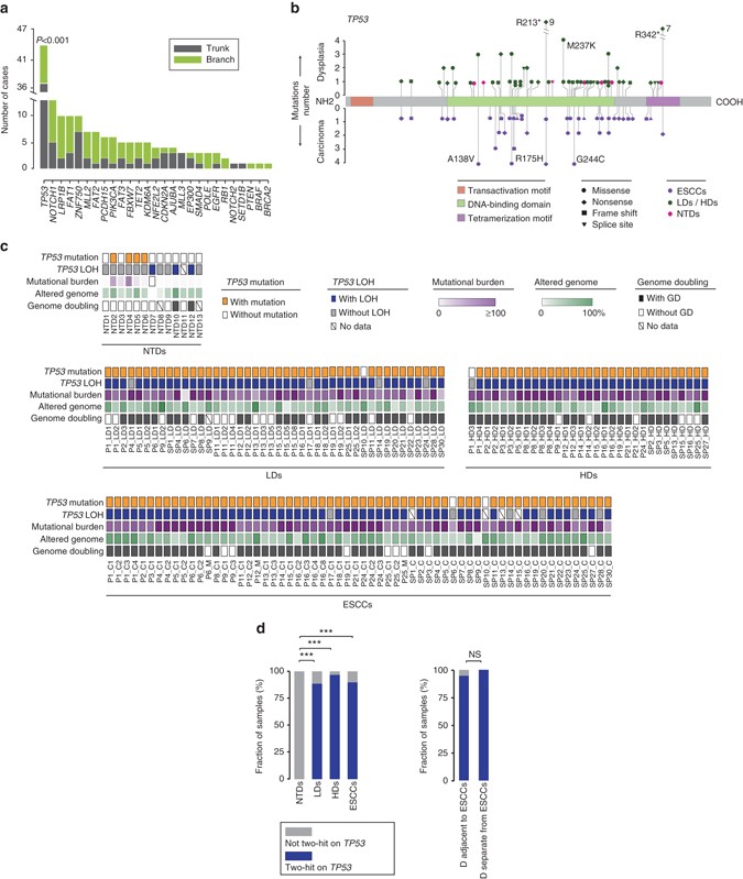
Fig. 6

Mutation and loss of heterozygosity analysis of TP53. a Bar plots displaying the number of ‘trunk’ (gray) or ‘branch’ (green) mutations in indicated driver genes. The statistical significance is shown (Fisher’s exact test). b Schematics of protein changes in TP53 identified in dysplasia samples (top) and ESCCs (bottom). Altered loci with high frequency are indicated. c Diagrams showing the TP53 mutations, TP53 loss of heterozygosity (LOHs), mutational burden, fraction of genome affected by CNAs, and genome doubling status. Each column represents a sample (sample name labeled below). d Comparison of the number of samples with or without the ‘two-hit’ event on TP53 across three groups (NTDs, LDs, HDs, and ESCCs). Dysplasia samples adjacent to and separate from ESCCs in the TD cohort were also compared. Fisher’s exact test, ***P < 0.001, NS, not significant