Fig. 2
From: PRC2 specifies ectoderm lineages and maintains pluripotency in primed but not naïve ESCs

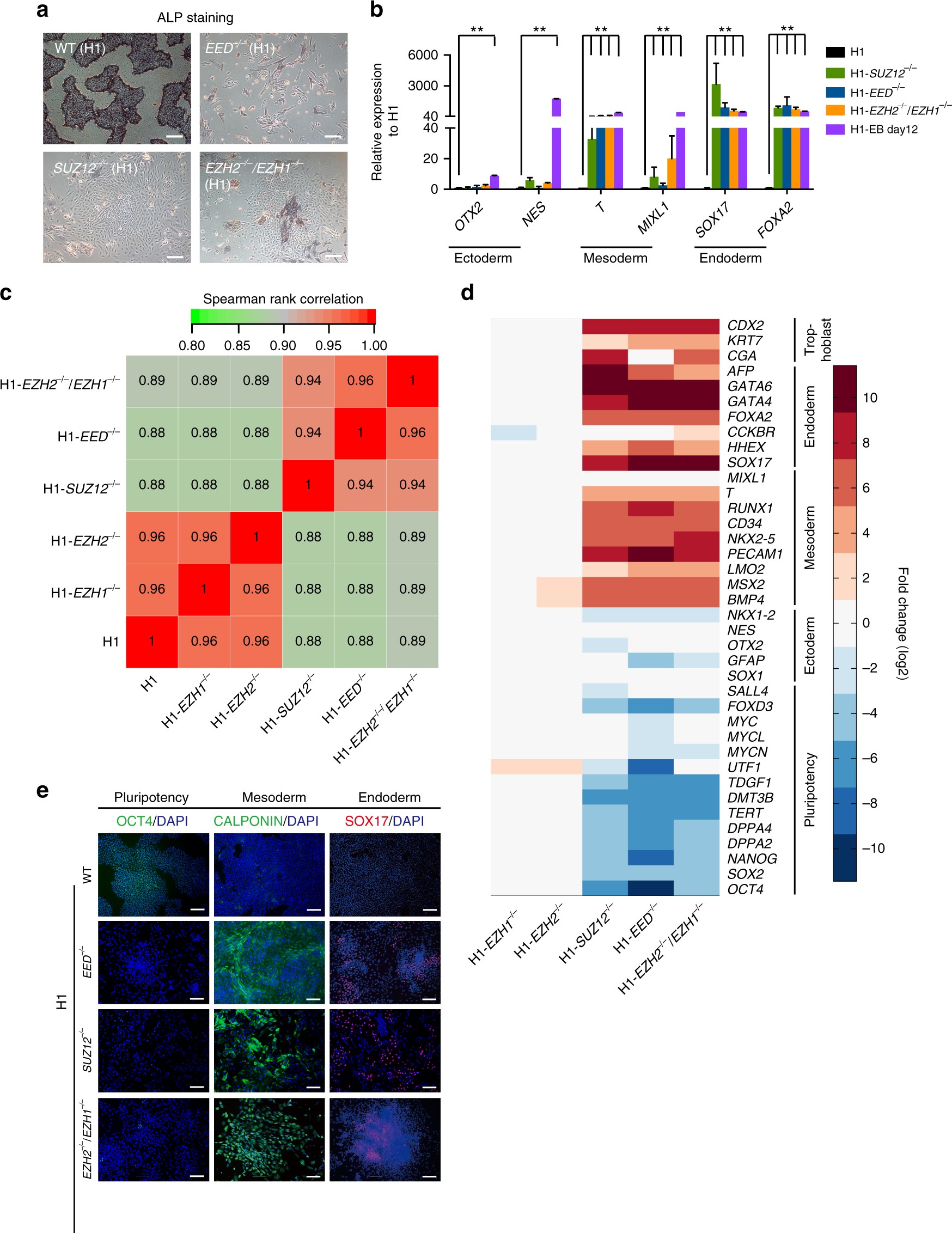
PRC2−/− hESCs exhibit spontaneous differentiation to meso-endoderm fate. a Morphology and alkaline phosphatase (ALP) activity staining on each indicated hESCs. Scale bar, 200 μm. b qRT-PCR analysis on the selected lineage genes in the indicated cell lines. Negative control: H1, positive control: H1 cells-derived embryonic bodies (H1-EB day 12). Significance level was determined using unpaired two-tailed Student’s t tests. **, P < 0.01. The data represent mean ± SD from three independent repeats. c Spearman rank correlation analysis on the whole-genome transcriptome of indicated cell lines. d Heatmap on the selected pluripotent and linage marker genes in the indicated hESCs. We set the expression level of genes in H1 hESCs as 1 and calculated the fold change (log2) of individual gene in none of core component of PRC2 in H1 hESCs, respectively. e Immunostaining on the pluripotency and lineage markers, OCT4 (pluripotency), CALPONIN (mesoderm), SOX17 (endoderm) in the indicated cell lines. Scale bar, 100 μm. See also Supplementary Fig. 2