Fig. 3
From: PRC2 specifies ectoderm lineages and maintains pluripotency in primed but not naïve ESCs

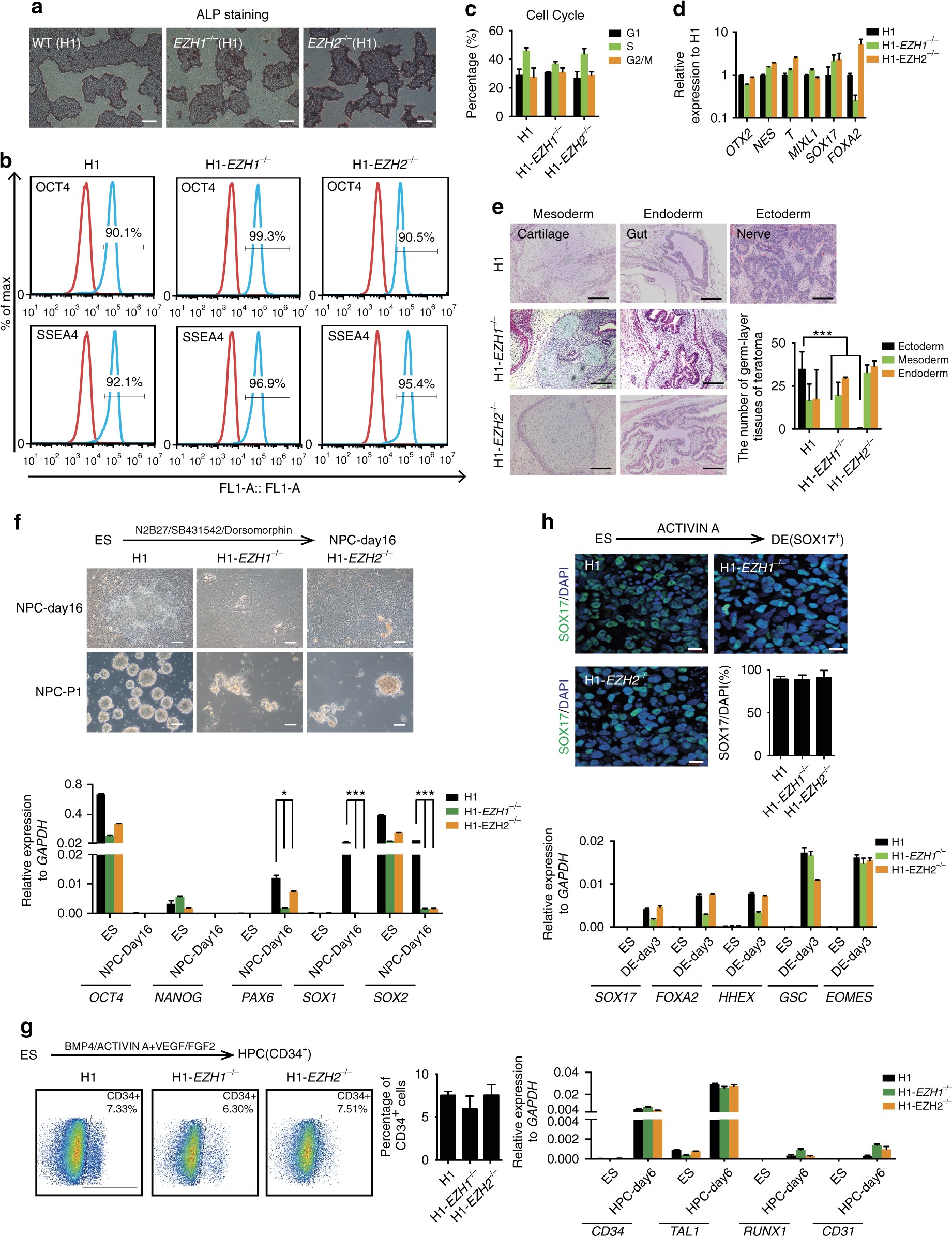
EZH1 and EZH2 specify early neural ectoderm fate. a Morphology and alkaline phosphatase (ALP) activity staining on each indicated hESCs. Scale bar, 200 μm. b FACS analysis on the expression of indicated pluripotent markers in the indicated hESCs. c Cell cycle of the indicated hES cell lines. The data represent mean ± SD from three biological repeats. d qRT-PCR analysis on lineage genes in the indicated hESCs. Wild-type H1 hESCs serve as control. The data represent mean ± SD from three biological repeats. e H&E staining on sections of teratomas formed by the indicated hESC cell lines. Scale bar, 200 μm. Significance level was determined using unpaired two-tailed Student’s t tests. ***, P < 0.001. The data represent mean ± SD from three biological repeats. f Neural differentiation of the indicated hESC cell lines. hESCs were treated by SB431542/Dorsomorphin (DM) (5/5 μM) in N2B27 medium in monolayer condition and analysed by qRT-PCR on lineage markers and neural sphere formation. Scale bar, 100 μm. Significance level was determined using unpaired two-tailed Student’s t tests. *, P < 0.05. ***, P < 0.001. The data represent mean ± SD from three independent repeats. g Blood differentiation. The indicated hESCs were treated in the cocktail of indicated cytokines in monolayer condition and analyzed by qRT-PCR on indicated blood lineage markers or FACS analysis on CD34+ cells. The data represent mean ± SD from three independent repeats. h Endoderm differentiation. The indicated hESCs were treated by activin A (100 ng mL−1) in defined condition. The endoderm marker, SOX17 was analyzed by immunostaining and other endoderm lineage markers were analyzed by qRT-PCR. Scale bar, 20 μm. The data represent mean ± SD from three independent repeats. DE, definitive endoderm cell; ES embryonic stem cell; HPC, hematopoietic progenitor cell; NPC, neural progenitor cell. See also Supplementary Fig. 3