Fig. 5
From: PRC2 specifies ectoderm lineages and maintains pluripotency in primed but not naïve ESCs

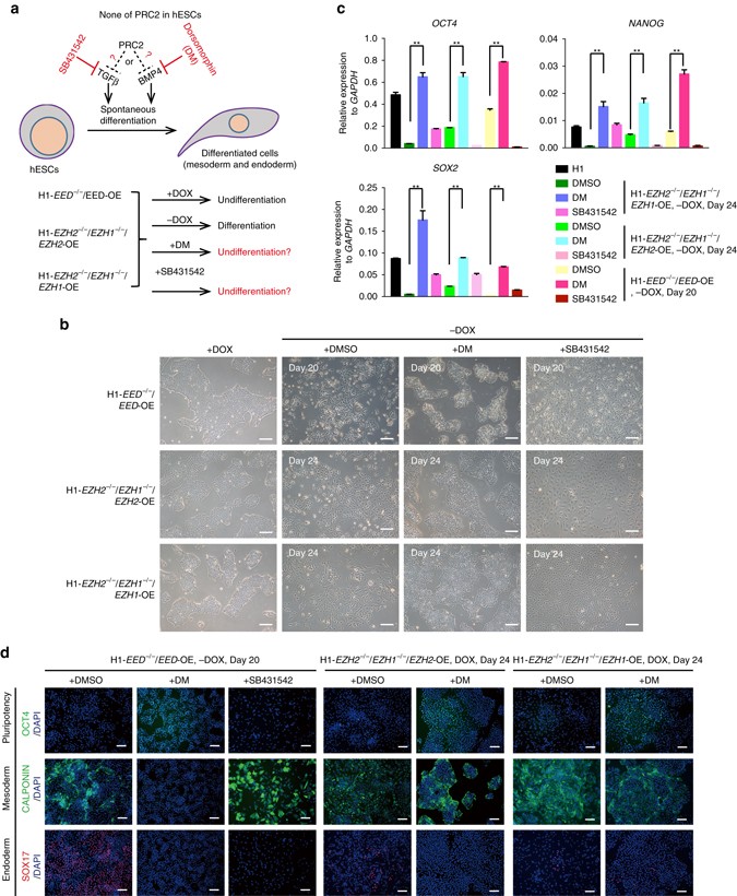
Inhibition of BMP signalling rescues PRC2 deficiency in hESCs. a Strategy of PRC2 disruption rescue experiments. H1-EZH2 −/−/EZH1 −/−/EZH2-OE or H1-EZH2 −/−/EZH1 −/−/EZH1-OE was prepared as described in Fig. 4a, b. H1-EED −/−/EED-OE, H1-EZH2 −/−/EZH1 −/−/EZH2-OE and H1-EZH2 −/−/EZH1 −/−/EZH1-OE were cultured in defined medium in the absence of DOX, but with adding with BMP or TGF-β inhibitors (1 μM DM or 5 μM SB431542) for 20 more days. b Morphology of the indicated hESCs cultured in defined medium with indicated condition. DM while not SB431542 treatment rescued morphological change triggered by DOX withdrawal. Scale bar, 200 μm. c Expression of pluripotent genes OCT4, SOX2 and NANOG in the indicated hESCs with different treatments. Significance level was determined using unpaired two-tailed Student’s t tests. **, P < 0.01. The data represent mean ± SD from three independent repeats. d Immunostaining on the pluripotency and lineage markers, OCT4 (pluripotency), CALPONIN (mesoderm), SOX17 (endoderm) in the indicated hESCs with different treatments. Scale bar, 100 μm. See also Supplementary Figs. 5 and 6