Fig. 6
From: PRC2 specifies ectoderm lineages and maintains pluripotency in primed but not naïve ESCs

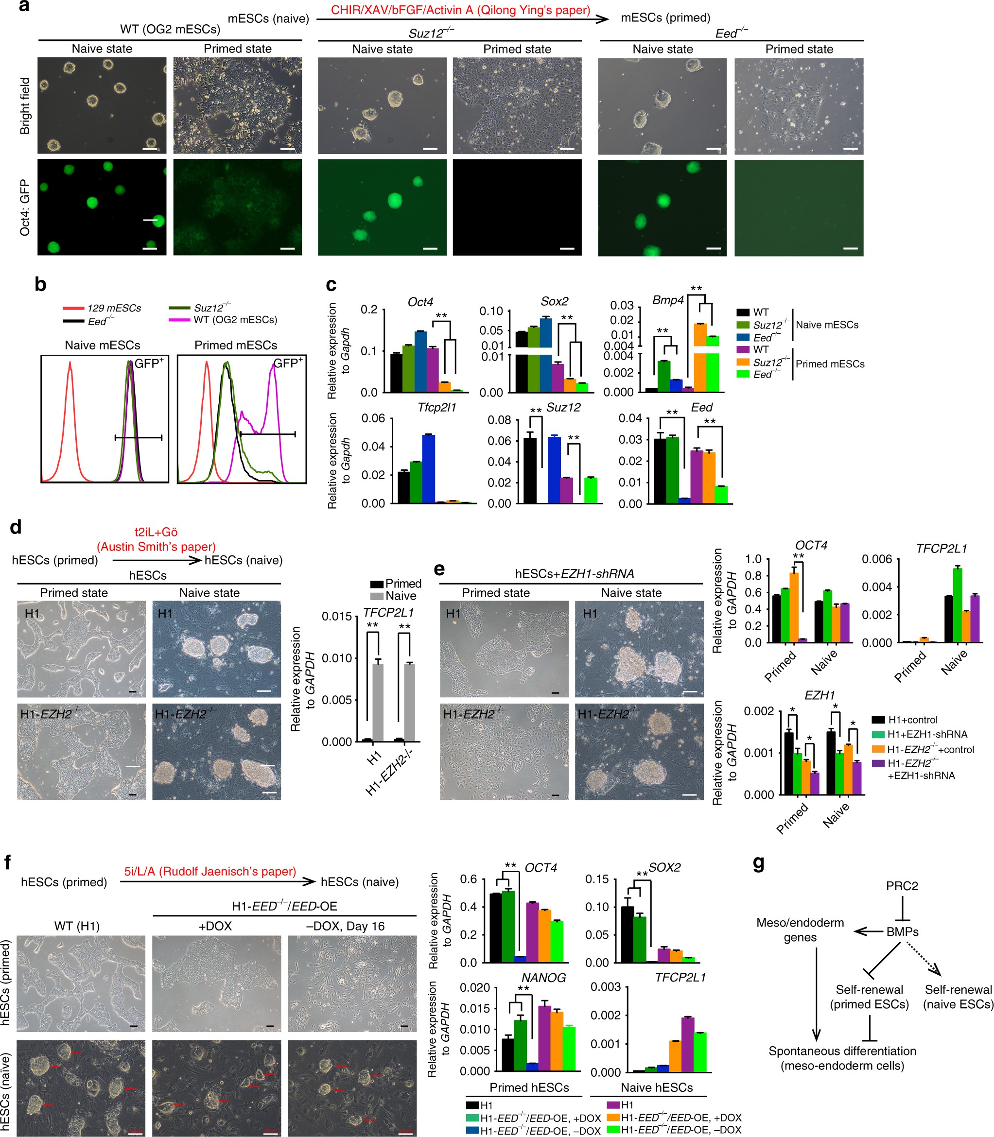
PRC2 is required for maintaining pluripotency in primed not naive state. a Conversion of WT, Suz12 −/− , or Eed −/− naive mESCs into the primed state. WT mESCs is OG2 mESCs with GFP expression controlled by Oct4 promoter (Oct4: GFP). For conversion into the primed state, WT, Suz12 −/− , or Eed −/− naive mESCs were treated with indicated conditions in the absence of feeder cells52. Scale bar, 100 μm. b FACS analysis on Oct4: GFP in WT, Suz12 −/− , or Eed −/− mESCs at different state. c qRT-PCR analysis on Oct4, Sox2, Tfcp2l1, and Bmp4 in WT, Suz12 −/− , or Eed −/− mESCs at different state. Significance level was determined using unpaired two-tailed Student’s t tests. **, P < 0.01. The data represent mean ± SD from three independent repeats. d Conversion of WT or H1-EZH2 −/− hESCs into the naive state. hESCs with NANOG/KLF2 expression were further cultured in switched medium with indicated condition57. TFCP2L1, a marker gene of naive pluripotency, was detected by qRT-PCR. Significance level was determined using unpaired two-tailed Student’s t tests. **, P < 0.01. The data represent mean ± SD from three independent repeats. Scale bar, 100 μm. e Knockdown of EHZ1 in primed or naive state WT or H1-EZH2 −/− hESCs. OCT4, TFCP2L1, and EZH1 were examined by qRT-PCR in the indicated hESCs with EZH1 knockdown. Significance level was determined using unpaired two-tailed Student’s t tests. **, P < 0.01. *, P < 0.05. The data represent mean ± SD from three independent repeats. Scale bar, 100 μm. f Conversion of WT or H1-EED −/−/EED-OE hESCs into the naive state. hESCs were further cultured in switched medium (5i/L/A) with indicated condition in the presence or absence of DOX58. Left: Morphology of H1, H1-EED −/−/EED-OE with DOX or without DOX in primed or naive state. Right: OCT4, SOX2, NANOG, and TFCP2L1 were examined by qRT-PCR in the indicated hESCs. Significance level was determined using unpaired two-tailed Student’s t tests. **, P < 0.01. The data represent mean ± SD from three independent repeats. Scale bar, 100 μm. g The model for the requirement of PRC2 in primed and naive ESCs. See also Supplementary Fig. 7