Fig. 3
From: Tango7 regulates cortical activity of caspases during reaper-triggered changes in tissue elasticity

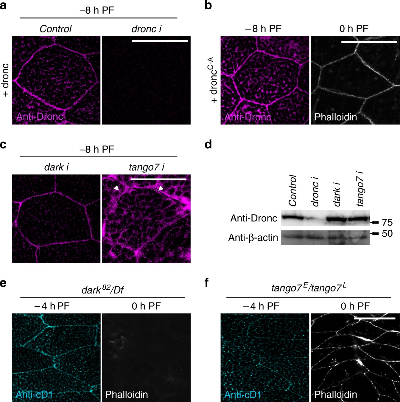
Tango7 is required for cortical localization and activity of Dronc in living salivary glands. a Dronc localizes to the cortex of salivary glands at the end of larval development. Immunofluorescent staining using an antibody to detect Dronc protein (anti-Dronc, in magenta) in salivary glands overexpressing dronc under control of Sgs3-GAL4 ( + dronc) shows that Dronc localizes to the cortex of salivary gland cells at −8 h PF. Co-expression of dronc-RNAi abolishes anti-Dronc staining. b F-actin dismantling requires Dronc catalytic activity. Anti-Dronc staining in salivary glands overexpressing a catalytically inactive Dronc ( + dronc C-A, in magenta) under control of Sgs3-GAL4 reveals that DroncC-A still localizes to the cortex at −8 h PF. However, phalloidin staining, in white, shows that F-actin does not break down in these glands at 0 h PF. c tango7, not dark, regulates cortical localization of Dronc. Anti-Dronc staining, in magenta, in salivary glands overexpressing dronc under control of Sgs3-GAL4 shows that Dronc still localizes to the cortex upon co-expression of RNAi against dark. In contrast, tango7 RNAi knockdown causes Dronc to diffuse away from the cortex toward the cytoplasm, with clear gaps lacking anti-Dronc staining visible at the cortex (white arrowheads). The cytoplasm at this stage is filled with secretory granules (black “spots”). d Dronc levels are not reduced in tango7-RNAi salivary glands. Western blot analysis of Dronc protein expression levels in dronc-RNAi, dark-RNAi, and tango7-RNAi salivary glands (under control of Sgs3-GAL4) shows that Dronc levels are dramatically reduced upon overexpression of dronc-RNAi, but are not decreased upon expression of dark-RNAi or tango7-RNAi. Salivary glands were dissected at −8 h PF; β-actin used as loading control. e, f tango7, not dark, is required for cortical caspase activation and dismantling of F-actin. e Cortical anti-cD1 staining, in cyan, is not disrupted in dark mutant salivary glands at −4 h PF. Phalloidin staining, in white, shows that F-actin breaks down normally in dark mutant salivary glands. f In contrast, cortical anti-cD1 staining is abolished at −4 h PF and F-actin fails to break down at 0 h PF in tango7 mutant salivary glands. Scale bars represent 100 µm. Df, deficiency, PF, puparium formation