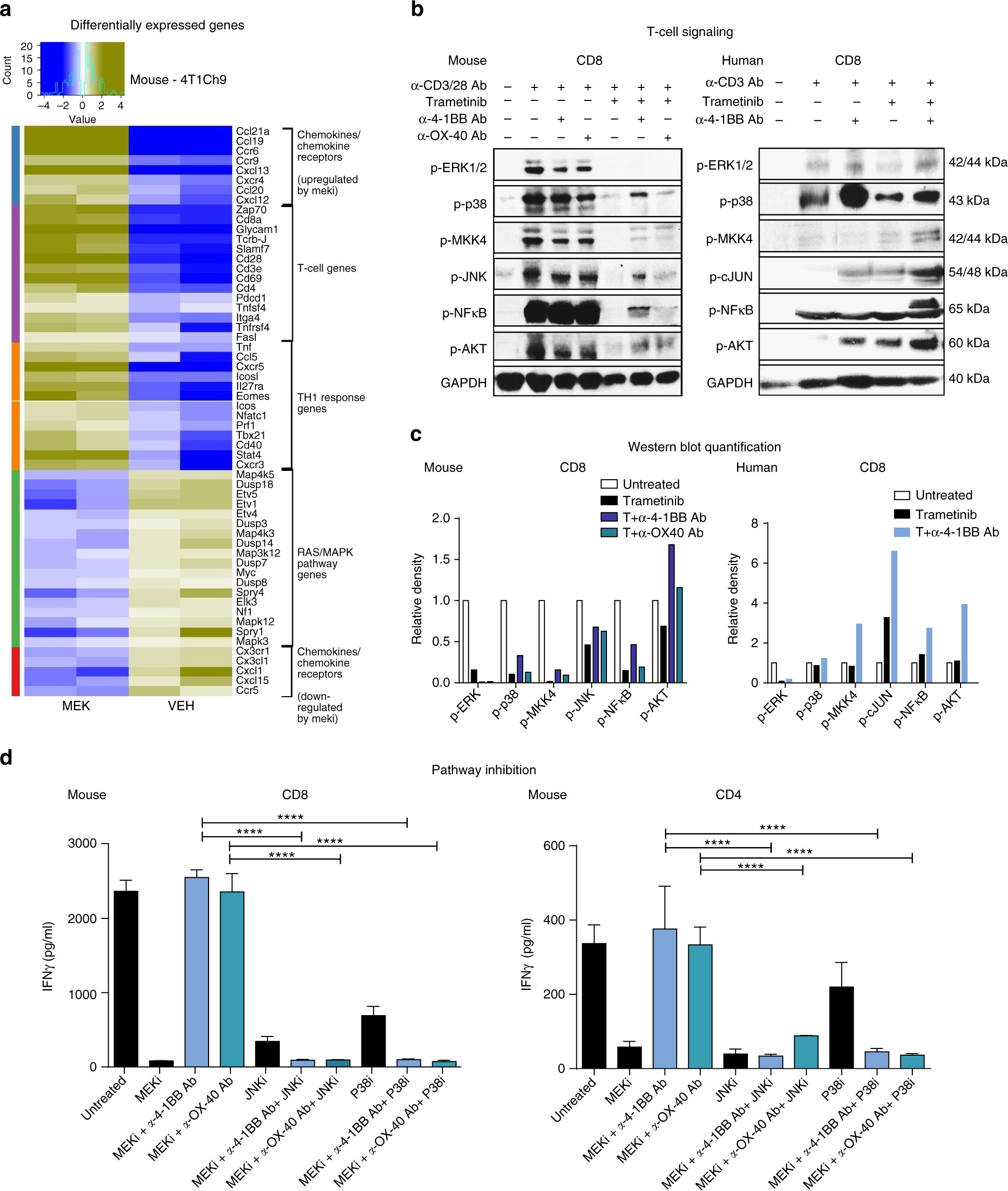
Fig. 10

Rescue of T-cell function by agonist antibodies occurs via activation of alternative MAPK signaling pathways independent of ERK. Ex vivo RNA extraction of trametinib-(1 mg/kg/day) treated 4T1Ch9 or vehicle-treated tumors was undertaken to perform Affymetrix microarray analysis. a Heat map representing upregulated and downregulated differentially expressed genes between vehicle- and MEKi-treated 4T1Ch9 tumors (duplicates/condition) based on adjusted P-value of <0.05. Hierarchical clustering was performed. b Mouse and human T-cell signaling was analyzed using purified CD8+ mouse T cells isolated from mouse spleen and activated for 16 h with α-CD3 (1 µg/ml) antibody. Treatment groups include: unstimulated or stimulation with α-CD3/CD28 antibody (0.5 µg/ml in mouse), trametinib (10 nM), α-4-1BB (50 µg/ml) or α-OX-40 (50 µg/ml) antibody alone, or combination of trametinib and agonist antibody for an incubation period of 72 h. Human T-cell signaling was analyzed using purified CD45RA+ CD8+ human T cells isolated from human PBMCs and activated for 16 h with α-CD3 (OKT3; 1 µg/ml) antibody. Treatment groups were as above, dosed for an incubation period of 5 min. b Western blot analysis was performed for phosphorylated proteins of T-cell signaling pathways; p-ERK (42/44 k Da), p-p38 (43 kDa), p-MKK3/6 (38/40 kDa), p-MKK4 (44 kDa), p-AKT (60 kDa), p-JNK (54 kDa), c-JUN (48 kDa), p-NFкB (65 kDa), and GAPDH (40 kDa). c Western blot quantitation based on relative density, normalized to untreated control. d CBA analysis of IFNγ production by α-CD3/CD28 antibody- (1 or 0.5 µg/ml) activated mouse CD4 and CD8 T cells following MEKi (100 nM) and agonist rescue (50 µg/ml) with inhibition of JNK and P38 pathways using P38 inhibitor (10 µM) and JNK inhibitor (10 µM) following 72 h of treatment. Experiment was performed in quadruplicate and is representative of 2–3 independent repeats. Data are presented as mean ± SEM. P-values represent one-way ANOVA, post hoc Fisher’s LSD tests. *P < 0.05, **P < 0.01, ***P < 0.001, ****P < 0.0001