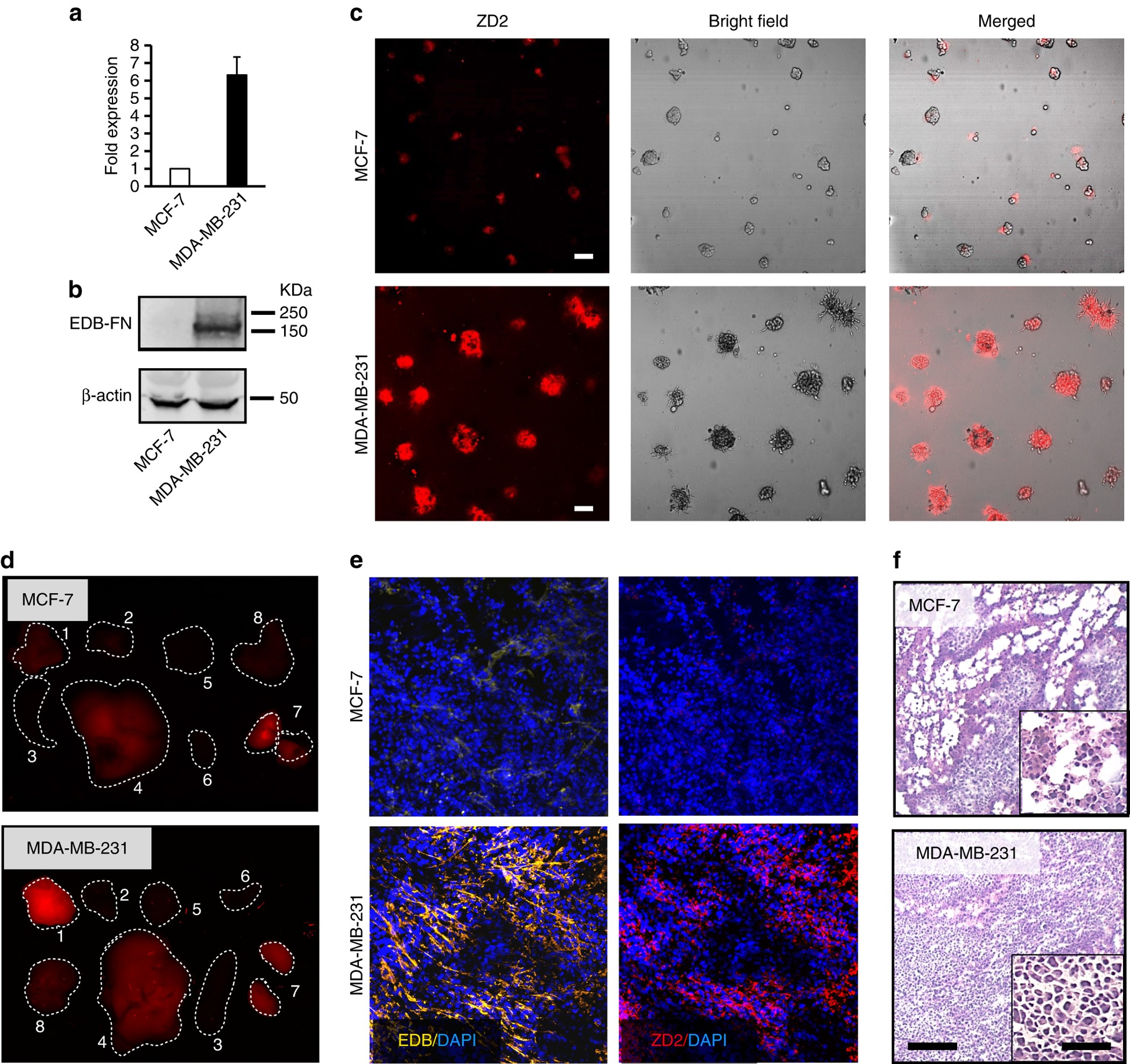
Fig. 3

EDB-FN overexpression is a signature of aggressive breast cancer. a RT-PCR analysis of EDB-FN mRNA levels in MCF-7 and MDA-MB-231 cells, showing increased EDB-FN expression in MDA-MB-231 cells (data are presented as mean ± s.e.m. n = 3; two-tailed t-test: P < 0.05). The data are presented as ratios to the mRNA level of MCF-7. The mRNA level of β-actin was used for normalisation. b Western blot analysis of EDB-FN expression in MCF-7 and MDA-MB-231 tumours. β-actin was used as a loading control. c Representative fluorescence images of ZD2-Cy5.5 (red) binding, bright field images of 3D culture of MCF-7 and MDA-MB-231 cells, and the overlay of fluorescence images with bright field images. Scale bar 50 µm. d Ex vivo fluorescence images of tumour and organs collected from mice bearing MCF-7 and MDA-MB-231 tumours at 3 h after injection of 10 nmol ZD2-Cy5.5. Numbers in the images indicate the following tissues: 1 tumour; 2 muscle; 3 spleen; 4 liver; 5 brain; 6 heart; 7 kidney; 8 lung. e Analysis of EDB-FN expression and ZD2-Cy5.5 binding in MCF-7 and MDA-MB-231 tumour sections. DAPI was used for staining nuclei. Pseudo-colours in the confocal images are assigned as follows: red, ZD2 peptide; green, BC-1; and blue, nucleus. Scale bar 25 µm. f H&E staining showing the morphology of MCF-7 and MDA-MB-231 tumour sections. Scale bar 50 µm. Inset: enlarged images of the tumour sections (scale bar 10 µm)