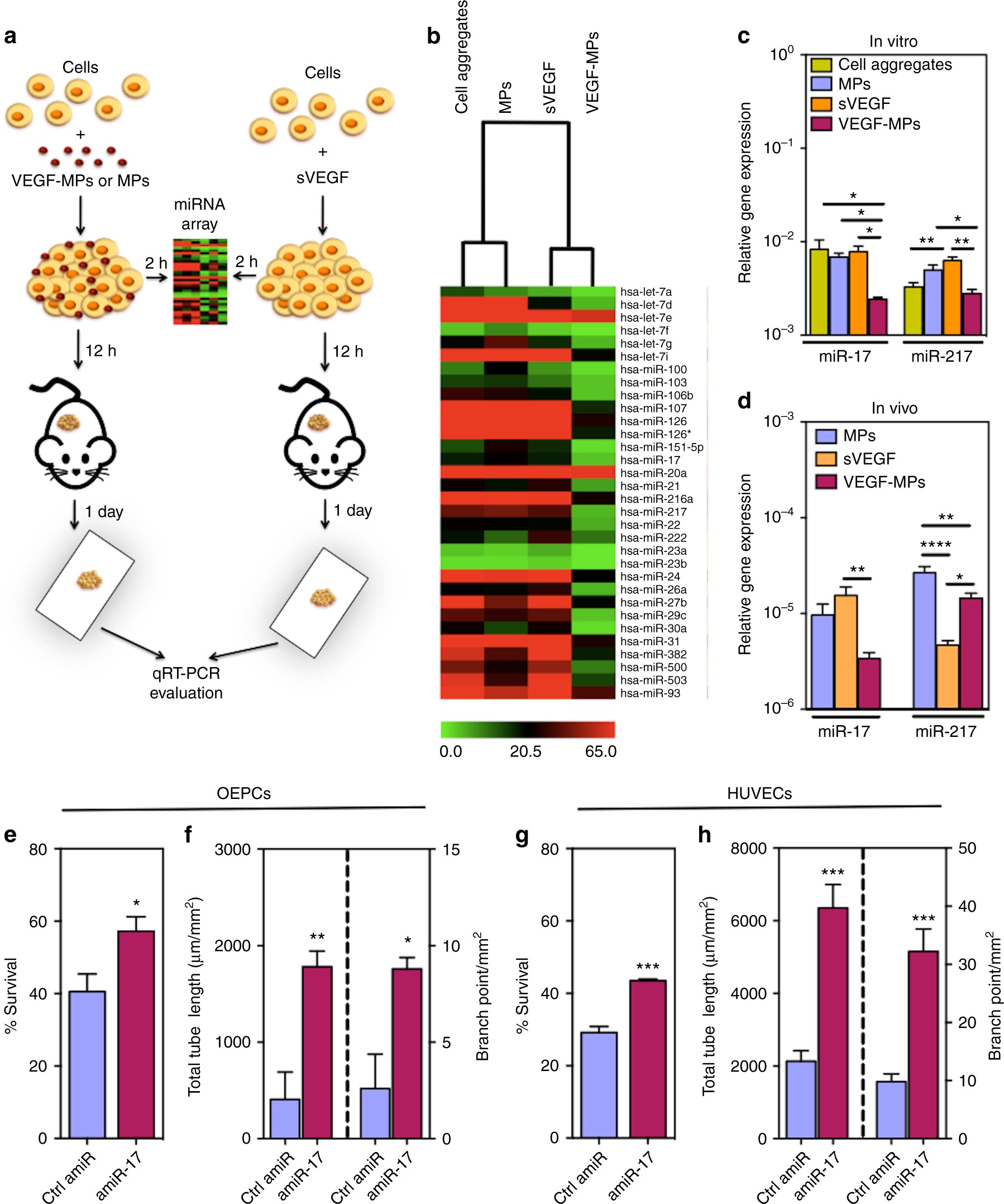
Fig. 4

Identification of a miRNA associated with the function of OEPCs after contact with VEGF-MPs. a Schematic representation of the protocol used to identify miRNAs mediating the effect of VEGF-MPs. b Differentially regulated miRNAs (P < 0.05) in OEPC aggregates cultured in vitro for 2 h as evaluated by miRNA array. c Validation of some miRNAs by qRT-PCR. d miRNA expression as evaluated by qRT-PCR in OEPC aggregates implanted subcutaneously in mice for 1 day. U6 was used to normalize the data. In all graphs, values are given as average ± SEM (n = 3–4). Statistical analyses were performed using one-way ANOVA followed by a Bonferroni post test. *P ≤ 0.05,**P ≤ 0.01,***P ≤ 0.001, and ****P ≤ 0.0001. e, g Survival of OEPCs (e) or HUVECs (g) transfected with control antagomiR (Ctrl amiR) or antagomiR-17 (amiR-17), in serum-deprived conditions for 48 h under hypoxia conditions (0.1% O2), as assessed by Presto-Blue assay. f, h Transfected OEPCs or HUVECs with Ctrl amiR or amiR-17 were cultured on Matrigel for 48 h under hypoxia after which the tube length and branching points were measured. In all graphs, values are given as average ± SEM (n = 4). An unpaired t-test was performed for statistical analysis between Ctrl amiR and amir-17 groups. *P ≤ 0.05, **P ≤ 0.01, and ***P ≤ 0.001