Fig. 4
From: MRAP2 regulates ghrelin receptor signaling and hunger sensing

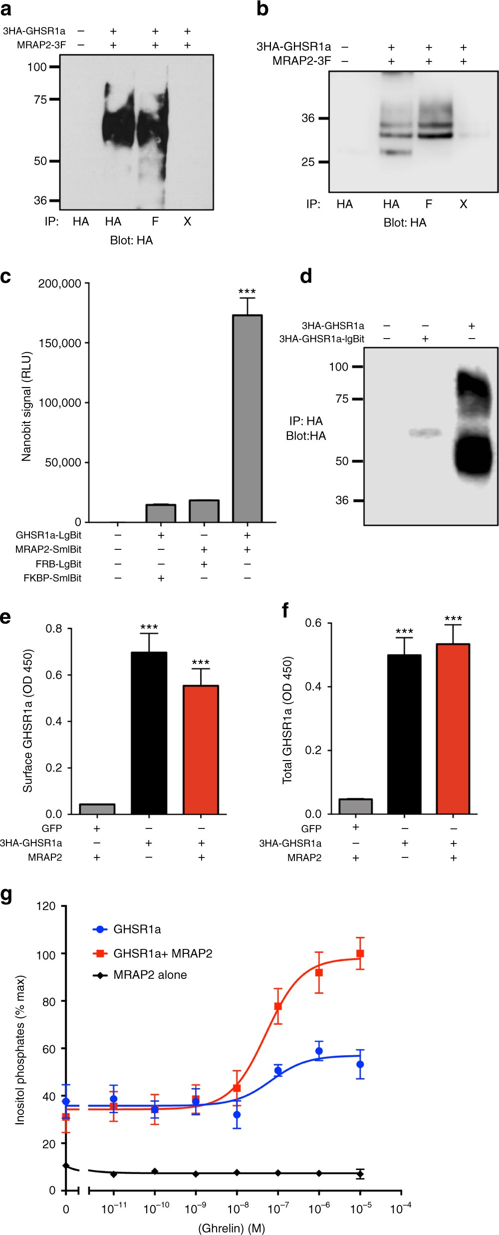
MRAP2 interacts with and potentiates the activity of the GHS-R1a. a, b Co-immunoprecipitation of lysates from HEK293T cells transfected with 3HA-GHSR1a and MRAP2-3Flag. c Measurement of GHSR1a and MRAP2 interaction in live cells using the NanoBit assay. d Western blot detection of 3HA-GHSR1a and 3HA-GHSR1a-LgBit transfection in CHO cells. e Surface expression of GHSR1a in CHO cells transfected with 3HA-GHSR1a with or without MRAP2. f Total expression of GHSR1a in CHO cells transfected with 2HA-GHSR1a with or without MRAP2. g Ghrelin-induced IP3 production as measured by IP1 accumulation in CHO-M1 cells transfected with MRAP2, 3HA-GHSR1a alone (empty vector), or GHSR1a with human MRAP2. Error bars are SEM. ***p < 0.001