Fig. 8
From: MANF regulates hypothalamic control of food intake and body weight

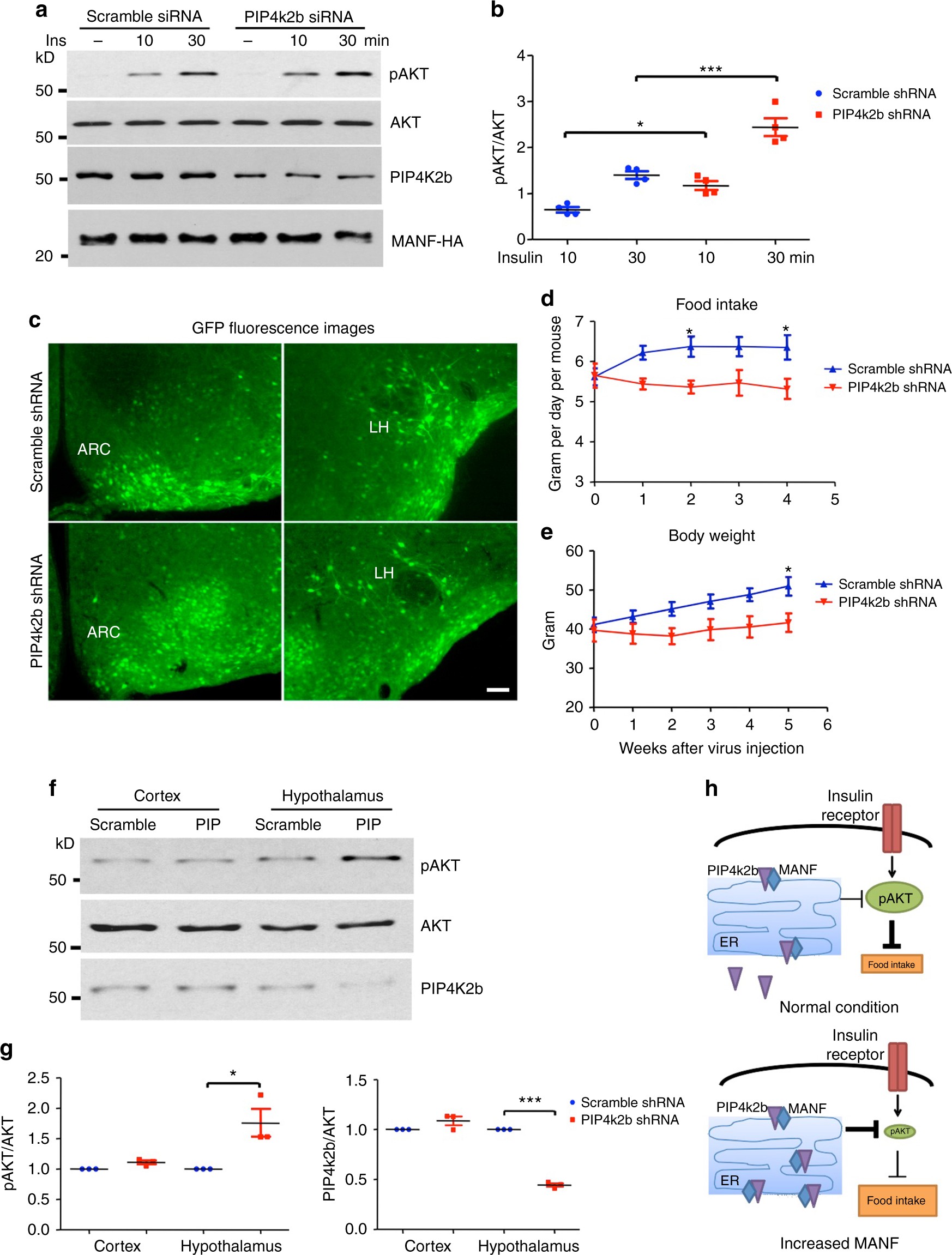
Reducing PIP4k2b ameliorates MANF mediated insulin resistance. a Representative western blotting images (from three independent experiments) of pAKT levels in PC12 cells treated with insulin (Ins) for different lengths of time: untreated (−), 10 min or 30 min. b Quantification of western blotting results in Fig. 8a (*P < 0.05, ***P < 0.001, n = 4, one-way ANOVA with Tukey post-tests, F = 39.17, P < 0.0001). c GFP fluorescence was used to indicate the areas with shRNA expression in mice injected with either AAV-scramble-shRNA or AAV-PIP4k2b-shRNA (Scale bar: 100 μm). d Food intake of MANF TG mice injected with either AAV-scramble-shRNA or AAV-PIP4k2b-shRNA was measured weekly after viral injection (*P < 0.05, n = 6, two-way ANOVA with Bonferroni post-tests, F = 23.17, P < 0.0001). e Body weights of MANF TG mice injected with either AAV-scramble-shRNA or AAV-PIP4k2b-shRNA were measured weekly after viral injection (*P < 0.05, n = 6, two-way ANOVA with Bonferroni post-tests, F = 23.63, P < 0.0001). f Representative western blotting images (from three independent experiments) of pAKT levels in MANF TG mice injected with either AAV-scramble-shRNA (Scramble) or AAV-PIP4k2b-shRNA (PIP) in the hypothalamus, and then treated with insulin. g Quantification of western blotting results in Fig. 8f (*P < 0.05, ***P < 0.001, n = 3; 2-tailed student t test, pAKT, t = 3.323, P = 0.0399; PIP4k2b, t = 33.09, P = 0.0009). Data are represented as mean ± SEM. h The proposed model of the function of MANF in mediating insulin signaling and food intake