Fig. 6
From: Slow-wave sleep is controlled by a subset of nucleus accumbens core neurons in mice

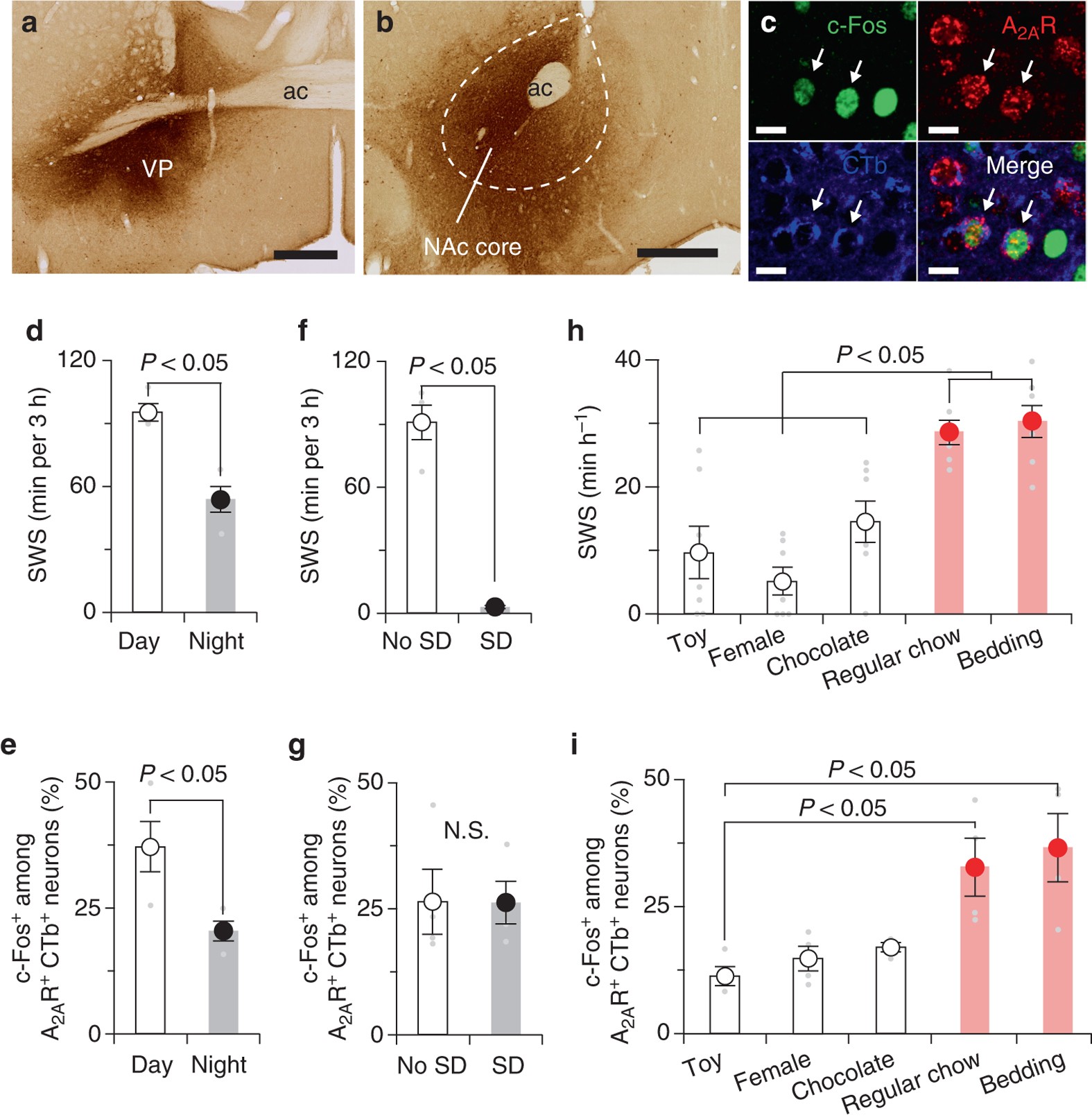
Motivational stimuli suppressed SWS and c-Fos expression in NAc core A2AR neurons projecting to the VP. a Injection site of retrograde tracer CTb in the VP. b CTb-labelled cells in the NAc core. c Example of triple-labelled cells (indicated by arrows) after immunostaining for c-Fos (green) and CTb (blue) and in situ hybridisation for A2AR (red). d, f SWS during 3 h prior to killing of mice with undisturbed sleep−wake behaviour d or deprived of sleep for 4 h f. e NAc core A2AR neurons projecting to the VP exhibited higher c-Fos expression during daytime. g 4-h sleep deprivation (SD) did not affect c-Fos expression in NAc core A2AR neurons projecting to the VP. h, i SWS h and c-Fos expression in NAc core A2AR neurons projecting to the VP i in the presence of motivational stimuli (toy, female or chocolate) and non-motivational stimuli (regular chow or bedding). Data are presented as the mean ± SEM (n = 7 for h; n = 4 for the other). Statistical differences were assessed using the Mann−Whitney test d–g, one-way ANOVA followed by Bonferroni’s test h, or Kruskal−Wallis test followed by Dunn’s test i. N.S., not significant. Scale bars: a and b, 500 μm; c, 10 μm