Fig. 4
From: Stable MOB1 interaction with Hippo/MST is not essential for development and tissue growth control

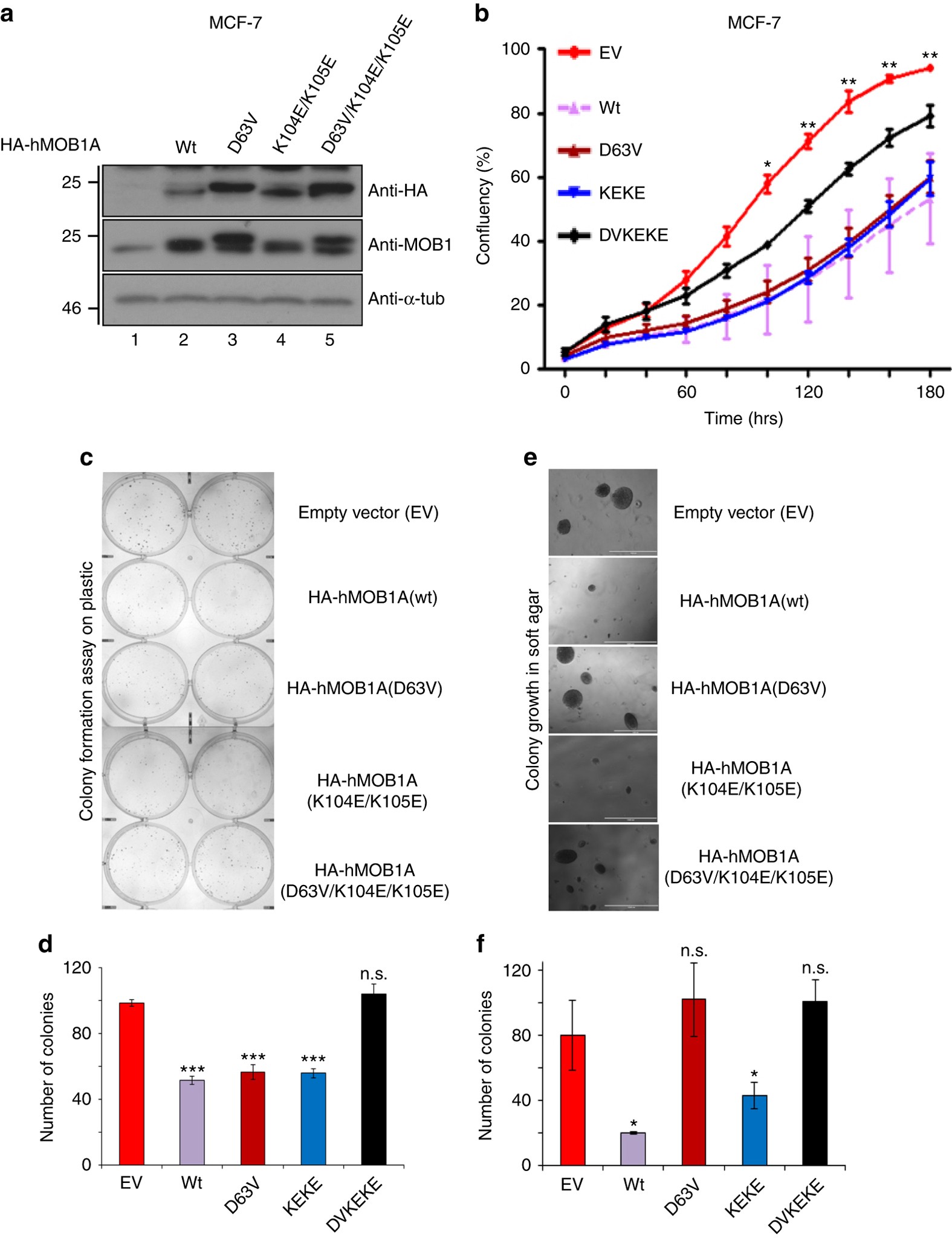
MOB1 binding to LATS1/2 is required to suppress anchorage-independent growth of human cancer cells, while MOB1 binding to MST1/2 is dispensable. a Immunoblotting with indicated antibodies of cell lysates derived from MCF-7 human breast cancer cells stably expressing the indicated HA-MOB1 variants or empty vector (EV) as negative control in lane 1. Relative molecular weights are indicated. See Supplementary Fig. 19 for uncropped western blots. b Proliferation rates of attached MCF-7 cells stably expressing indicated HA-MOB1A variants. The average of three experiments performed in triplicates with three independent cell pools is shown (n = 3). Statistically significant differences between EV and all MOB1 variant expressing cell pools are indicated (*p < 0.05; **p < 0.01). c Colony formation assays of the MCF-7 cells shown in a. Representative images are displayed. d Quantifications of colony formation assays shown in c. The average of three experiments performed in duplicates with three independent cell pools is shown (n = 3; ***p < 0.001; ns, not significant). P-values are: wt = 1.03E-05, DV = 5.42E-04, and KEKE = 1.95E-05 for comparison with EV cells. e Soft agar growth assays of the MCF-7 cells shown in a. Representative images are displayed. f Quantifications of the soft agar growth assays shown in e. The average of three experiments performed in duplicates with three independent cell pools is shown (n = 3; *p < 0.05; ns, not significant). P-values are: wt = 0.019 and KEKE = 0.04 for comparison with EV cells. wt, wild-type; DV D63V, KEKE K104E/K105E, DVKEKE D63V/K104E/K105E