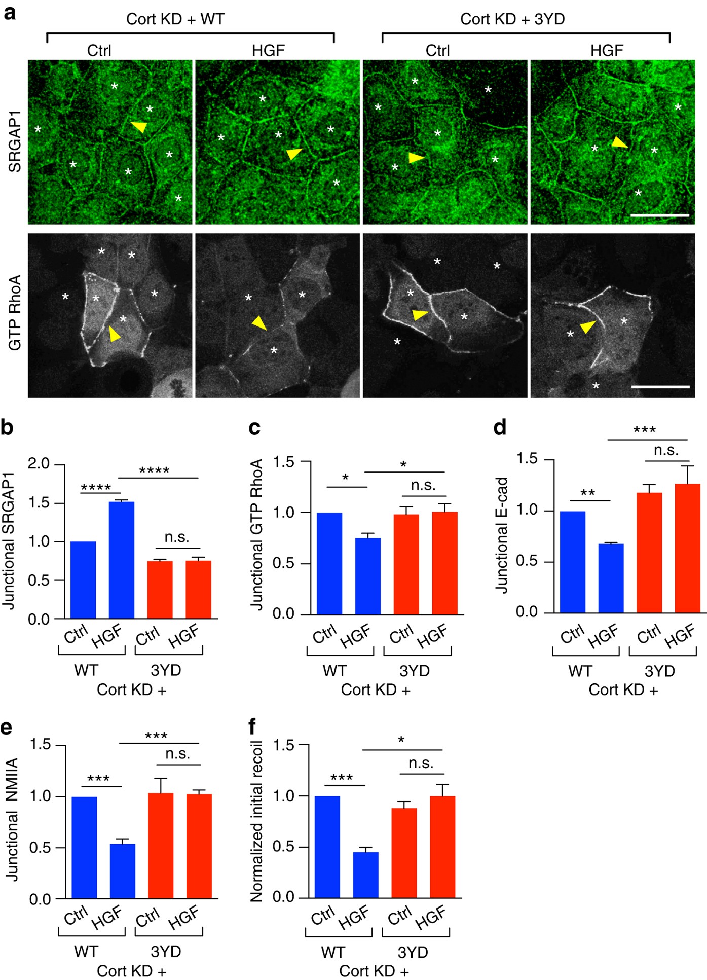
Fig. 8

HGF recruits SRGAP1 to the ZA via cortactin. Cortactin shRNA Caco-2 cells were reconstituted with WT or 3YD cortactin (marked with asterisks) and stimulated with HGF. SRGAP1 images are maximum projections of the three apical-most sections. a−e Representative confocal images and quantifications of SRGAP1 (a, b), GTP RhoA (assessed by GFP-AHPH; a, c), E-cadherin (d) and NMIIA (e). Arrowheads indicate homotypic junctions. f Initial recoil velocities in control and HGF-treated Caco-2 cells (also see Supplementary Fig. 9b). N = 3 independent experiments, data are means ± s.e.m.; one-way ANOVA with Dunnett’s post hoc analysis; n.s., not significant; *p < 0.05; **p < 0.01; ***p < 0.001; ****p < 0.0001. Scale bars = 25 μm