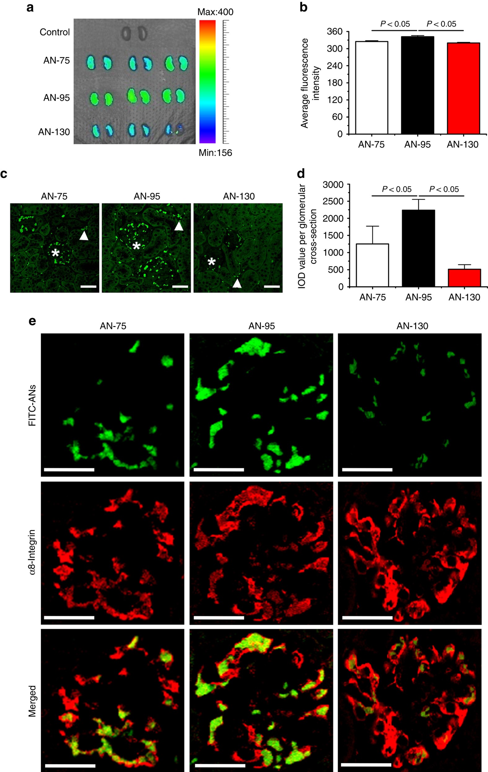
Fig. 3

FITC-ANs size-dependently localize at the glomerular mesangial cells. a In vivo fluorescence images of kidneys excised at 5 min after tail vein injection of FITC-ANs. b Semiquantitative fluorescence intensity of excised kidneys in a. c Representative confocal images of kidney tissue sections taken at 5 min after tail vein injection of FITC-ANs. * and Δ mark glomeruli and peritubular interstitial space, respectively. Scale bars, 30 μm. d Integrated optical density (IOD) per glomerular cross-section representing the fluorescence intensity and spread of FITC-ANs in glomerulus as analyzed by cellSens Standard digital imaging software (Olympus). For each treatment group AN-75 to AN-130, 150 glomeruli were analyzed. In panels b, d data are mean ± s.d. (n = 3), results are representative of two independent experiments. Statistical significance was determined by one-way ANOVA with Tukey post hoc test. e Representative confocal images of FITC-ANs localization at glomerular mesangial cells. Kidney tissue sections obtained at 5 min after tail vein injection of FITC-ANs (green) were counter-stained with NL637 conjugated antibody against the mesangial marker α8-integrin (red). Scale bars, 30 μm