Fig. 5

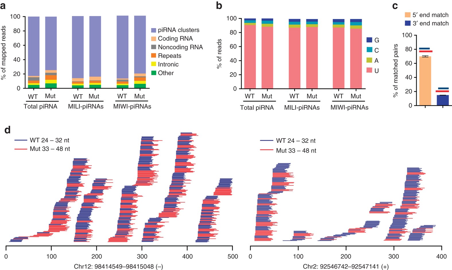
piRNA 3′ end extension in adult Pnldc1 Mut testes. a Genomic annotation of total piRNA, MILI-piRNAs, and MIWI-piRNAs from adult WT and Pnldc1 Mut (Mut-1) testes. Sequence reads (24–48 nt) from small RNA libraries were aligned to mouse sequence sets in the following order: piRNA clusters, coding RNA, non-coding RNA, repeats, and intronic sequences (see Methods for details). “Other” represents sequence reads that did not mapped to the above five sequence sets. The percentage of mapped reads is shown. b Nucleotide distributions at the first position in total piRNA, MILI-piRNAs, and MIWI-piRNAs from adult WT and Pnldc1 Mut (Mut-1) testes. The 24–40 nt reads from small RNA libraries were used. c Extended piRNA 3′ ends in Pnldc1 Mut testes. The 33–40 nt reads from Pnldc1 Mut (Mut-1 and Mut-2) total piRNA library were mapped to 24–32 nt reads from WT total piRNA library. The number of 33–40 nt Pnldc1 Mut piRNA reads that perfectly match at least one WT piRNA was calculated. The percentage of matching pairs that have identical 5′ ends or identical 3′ ends against all matched pairs are shown. n = 2. Error bars represent s.e.m. d Two examples of 3′ end extension in Pnldc1 Mut (Mut-1) piRNAs. Alignments between 33–48 nt reads from Pnldc1 Mut total piRNA library and 24–32 nt reads from WT total piRNA library within a selected region from two representative piRNA clusters. The genomic locations of these two piRNA clusters are shown at the bottom