Fig. 4
From: Induction of synthetic lethality in IDH1-mutated gliomas through inhibition of Bcl-xL

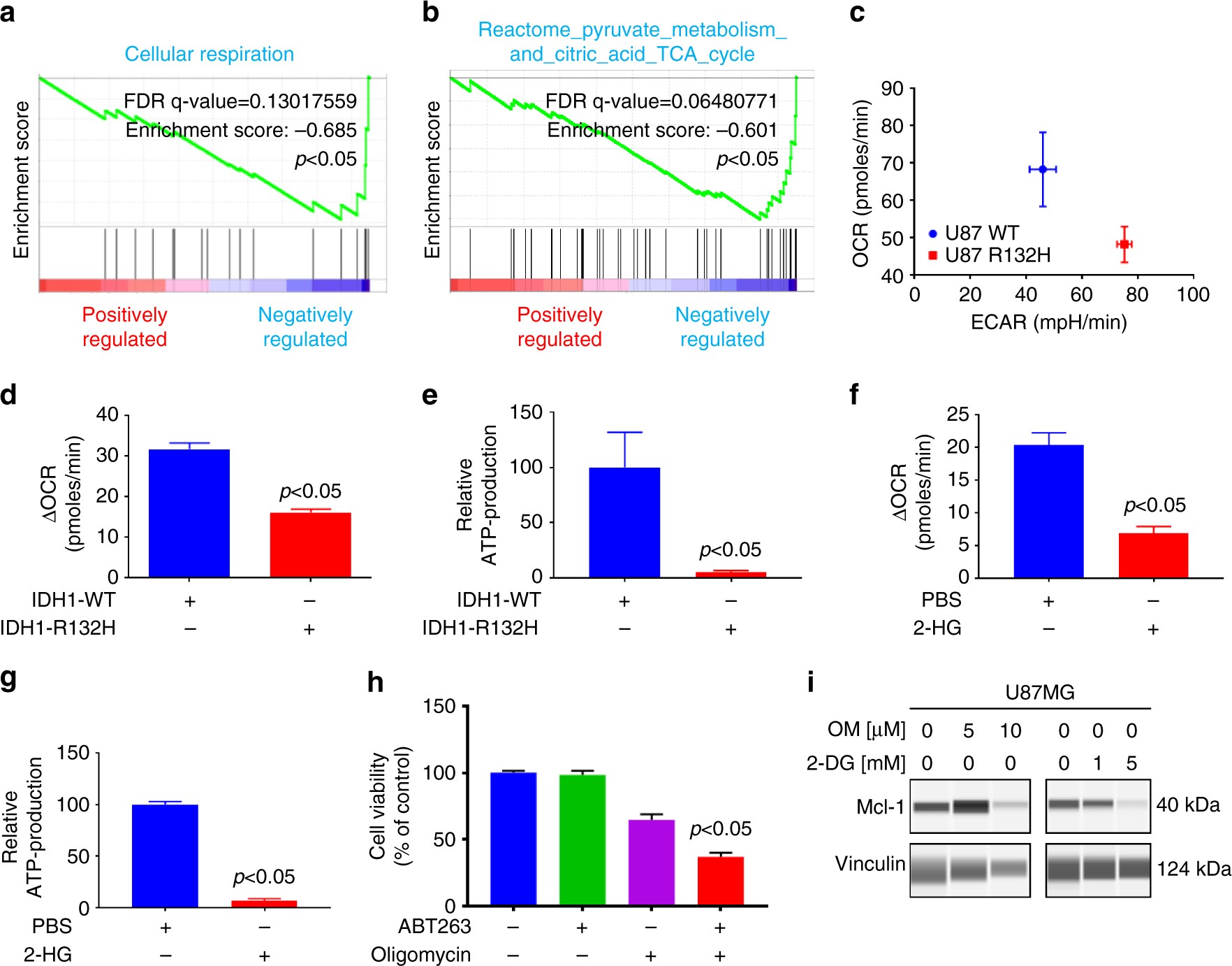
U87-mutated IDH1 R132H status and the onco-metabolite 2-HG impair oxidative mitochondrial metabolism, suppressing ATP and rendering cells vulnerable to Bcl-xL inhibition, a, b U87 wild-type and IDH1 R132H-mutated glioblastoma cells were submitted for transcriptome analysis and subsequently analyzed by GSEA. Shown are GSEA plots with the respective statistical analysis. These results suggest an impairment of oxidative metabolism with downregulation of SDHD, IDH3A, PDHX, and DLAT. c Wild-type or IDH1 R132H-mutated glioblastoma cells were analyzed for oxygen consumption rate (OCR) or extracellular acidification rate (ECAR) by Seahorse XFp Flux analyzer (metabolic phenotype analysis). Column: mean. Error bar: SD, n = 3. d Wild-type and IDH1 R132H-mutated glioblastoma cells were analyzed for mitochondrial oxygen consumption rate. Column: mean. Error bar: SD, n = 3. e Wild-type and IDH1 R132H-mutated glioblastoma cells were analyzed for relative oxidative phosphorylation mediated ATP production. Column: mean. Error bar: SD n = 3. f, g U87 cells were treated with vehicle or 1 mM 2-HG and analyzed as in e, f. Column: mean. Error bar: SD, n = 3. h U87 cells were treated with 1 μM ABT263, 5 μM Oligomycin or the combination of both. Subsequently, cells were analyzed by CellTiter-Glo® assay. Column: mean. Error bar: SD, n = 3. i U87 cells were treated with 2-DG or oligomycin with the indicated concentrations and analyzed by capillary electrophoresis for the expression of Mcl-1 and Vinculin, using the Wes instrument. Student’s t-test or one-way ANOVA with post-hoc Tukey analysis were used for statistical analysis and a p-value of <0.05 was considered statistically significant