Fig. 3
From: ID3 regulates the MDC1-mediated DNA damage response in order to maintain genome stability

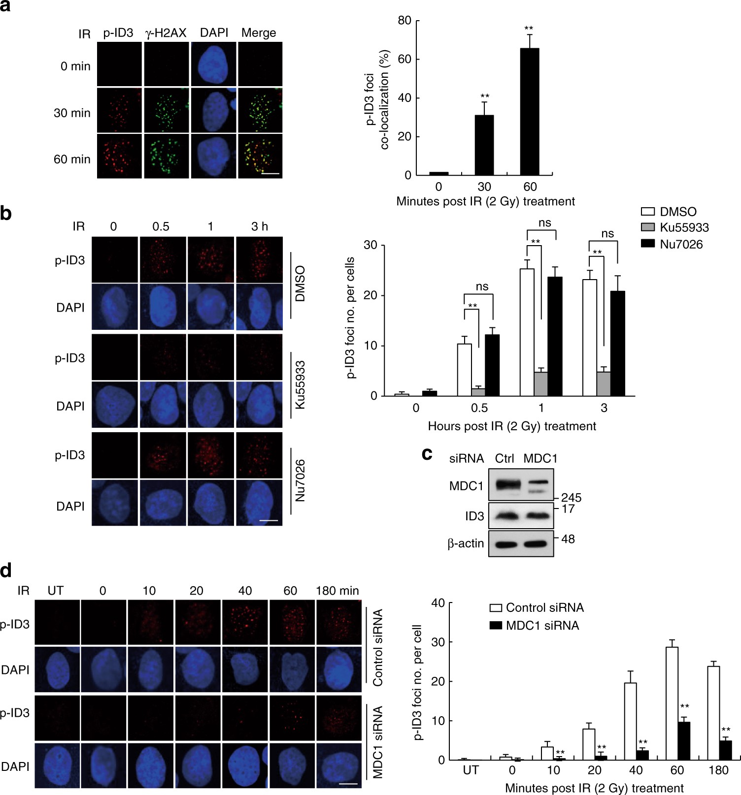
Phosphorylated ID3 is recruited to sites of DNA damage. a Endogenous phospho-ID3 co-localizes with γ-H2AX after DNA damage. HeLa cells were exposed to 2 Gy of IR and fixed at the indicated time points. Immunohistochemistry was performed using antibodies against pSer65–ID3 and γ-H2AX. Co-localization is visible as yellow staining in the column labeled “merge”. Nuclei were stained with DAPI. The histogram in the right panel shows the percentage of pSer65–ID3 foci that co-localized with γ-H2AX foci. At least 100 cells were analyzed for each treatment (n = 3). Scale bars: 10 μm. b ATM, but not DNA-PK, mediates phospho-ID3 foci formation. HeLa cells were pretreated with DMSO, KU55933 (10 μM), or NU7026 (5 μM), exposed to 2 Gy of IR, and fixed at the indicated time points. Immunostaining experiments were performed using an anti-pSer65–ID3 antibody. The histogram in the right panel shows the number of phospho-ID3 foci per cells (n = 3). Scale bars: 10 μm. c HeLa cells were transiently transfected with either control siRNA or MDC1-specific siRNA, and the levels of endogenous MDC1 and ID3 were analyzed by western blotting. d HeLa cells transfected with either control siRNA or MDC1-specific siRNA were exposed to 2 Gy of IR and fixed at the indicated time points. Immunofluorescence was performed using antibodies against pSer65–ID3. The histogram in the right panel shows the number of phospho-ID3 foci per cell (n = 3). Scale bars: 10 μm. Data are presented as means ± s.d. P values are based on Student’s two-tailed t-test: **P < 0.01; ns, not significant