Fig. 2
From: IRF8-dependent molecular complexes control the Th9 transcriptional program

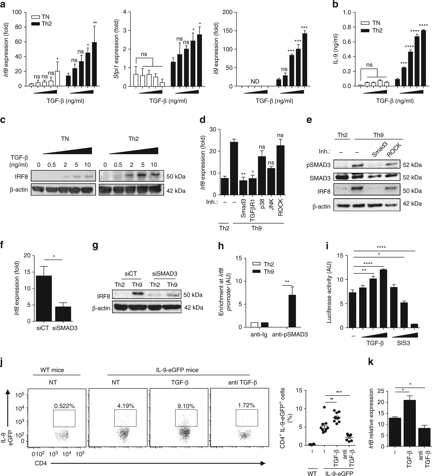
IRF8 is induced through the SMAD3/TGF-β pathway. a–c WT naive CD4+ cells (TN) without stimulation or Th2 cells were treated with increasing doses of TGF-β (0, 0.5, 2, 5 and 10 ng/ml). Irf8, Sfpi1 and Il9 mRNA expression after 16 h of treatment (a). ELISA analysis of IL-9 in supernatant after 3 days (b). Immunoblot analysis of IRF8 after 16 h of treatment (c). d, e WT naive CD4+ T cells (TN) were treated 1 h with pharmacological inhibitors against TGF-β signalling pathways (TGF-βR1, SMAD3, p38, ROCK, JNK). Cells were then polarised under Th9 conditions. Irf8 mRNA expression in Th2 and Th9 cells or in treated Th9 cells after 24 h of treatment (d). Immunoblot analysis of IRF8, SMAD3 and phosphorylated SMAD3 (pSMAD3) in untreated Th2 and Th9 cells or in Th9 cells treated with SMAD3 or ROCK inhibitor after 24 h of treatment (e). f, g WT naive CD4+ T cells were transfected with siCT or siRNA against Smad3 (siSMAD3), and polarised under Th2 or Th9 conditions. Irf8 mRNA expression in Th9 cells after 24 h of treatment (f). Immunoblot analysis of IRF8 in Th2 or Th9 cells after 24 h of treatment. h ChIP analysis of the interaction between pSMAD3 and the Irf8 promoter in Th2 and Th9 cells on the putative binding site at position −1275. i Transactivation of the Irf8 promoter by TGF-β. Cells transfected with the Irf8 promoter reporter plasmid were treated with increasing doses of TGF-β (25, 50, 100 ng/ml) or with increasing doses of SMAD3 inhibitor (SIS3) (150, 300, 600 nM). j, k B16F10 tumour-bearing IL-9-eGFP or WT mice were treated or not (NT) with TGF-β or anti-TGF-β. eGFP-positive cells were assessed in TILs by flow cytometry (left: representative dot plot, right: means of four independent experiments) j Irf8 mRNA expression in eGFP-positive cells in TILs (k) ns, not significant; *P < 0.05, **P < 0.01; ***P < 0.001 (Mann–Whitney test (f), two-way ANOVA (a, b, h) or Kruskal–Wallis test (d, i–k)). Data are from three (d, f, h, i) or five k independent experiments (mean and s.e.m.), j and one experiment representative of five independent experiments