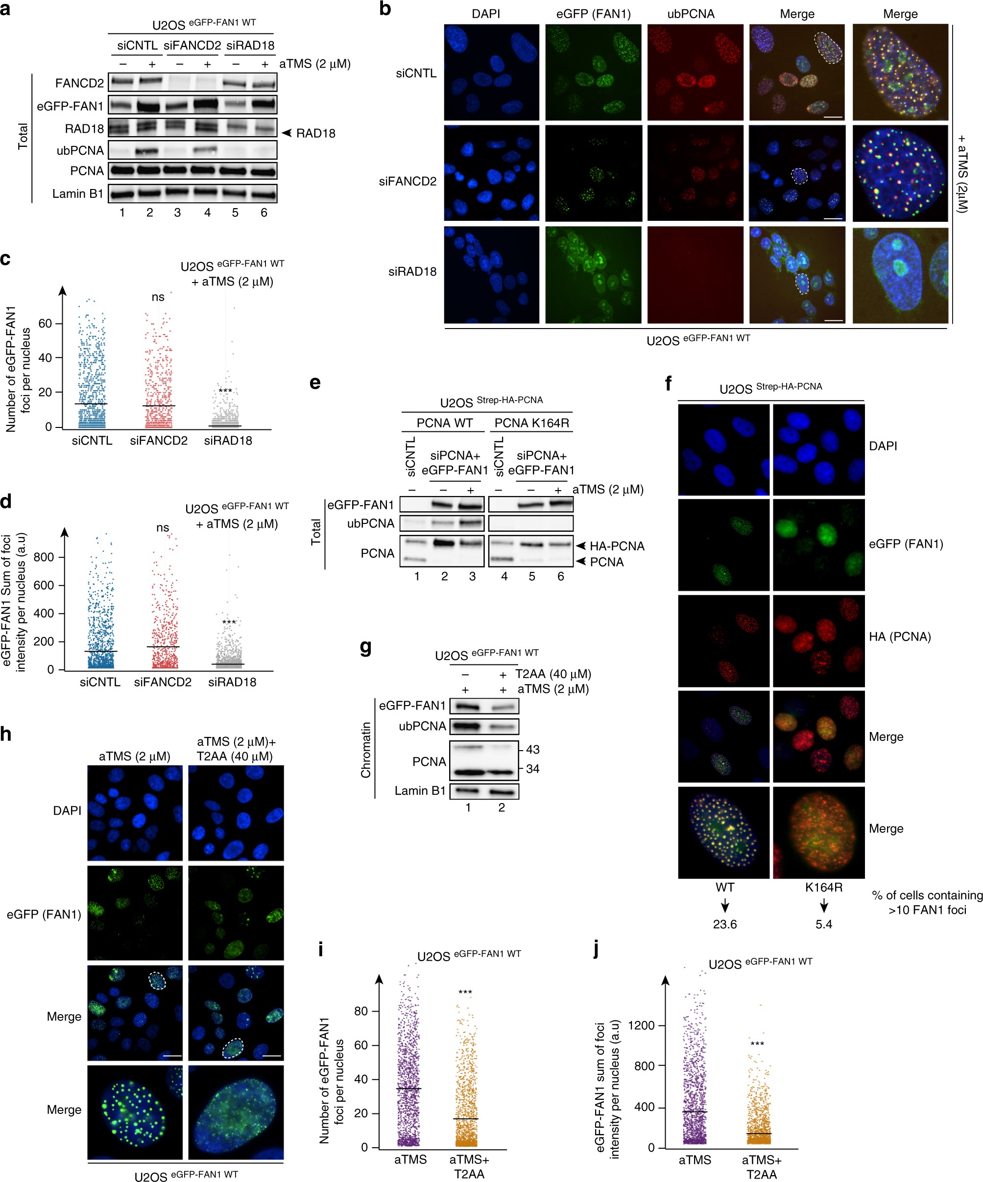
Fig. 2

FAN1 localization to aTMS-induced foci requires ub-PCNA but not FANCD2. a PCNA ubiquitylation estimated by immunoblotting analysis of total extracts derived from U2OS cells expressing eGFP-tagged FAN1 WT and transfected with the indicated siRNAs, treated or mock-treated with aTMS (2 μΜ; 24 h). A representative blot of four independent experiments is shown. b Cells as in a were transfected with the indicated siRNAs and treated with aTMS (2 μΜ; 24 h) before immunostaining with anti-monoubiquityl-PCNA (K164) antibody. Representative images are shown. Scale bar: 25 μm. c, d Quantification of eGFP-FAN1 foci count (c) and the sum of their intensities (d) was derived from QIBC analysis of b. Median levels are indicated by black bars. Statistical analysis was carried out using unpaired, two-tailed t-tests. P values expressed as ***(P < 0.001) were considered significant, n = 3. e, f U2OS cells stably-expressing Strep-HA-PCNA WT or the K164R mutant were transiently transfected with eGFP-FAN1 WT plasmid before exposure to aTMS (2 μΜ; 24 h). Immunoblotting analysis of their extracts (e) was carried out with the antibodies shown on the left. A representative blot of two independent experiments is shown. Immunostaining (f) was done with an anti-HA antibody. Representative images are shown. Scale bar: 25 μm. g, h Cells as in a were treated with aTMS (2 μΜ; 24 h) and incubated or not with T2AA (40 μΜ; 6 h). Immunoblotting analysis (g) was carried out with the antibodies shown on the left. h Immunostaining of eGFP-FAN1 was performed. h shows representative images. i, j Quantification of eGFP-FAN1 foci count (i) and the sum of their intensities (j) derived from the QIBC analysis of h. Median levels are indicated by black bars. Statistical analysis was carried out using unpaired, two-tailed t-tests. P values expressed as ***(P < 0.001) were considered significant, n = 3