Fig. 1

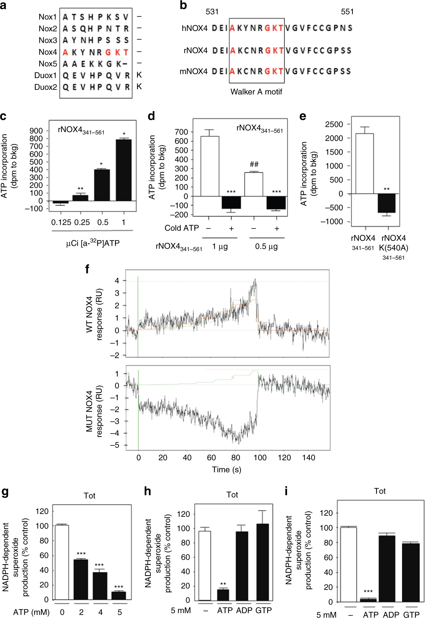
ATP directly binds NOX4 and negatively regulates NOX4 activity. a Alignment of the human NOX isoforms; NOX1–5, DUOX 1, and DUOX 2 shows a Walker A, ATP-binding motif (A/GXXXGKT/S) uniquely within the NOX4 isoform. b The Walker A ATP-binding motif is located at amino acids 534–541 conserved among Homo sapiens (hNOX4), Rattus norvegicus (rNOX4), and Mus musculus (mNOX4). c In vitro ATP-binding assay was performed using equal amounts (1 μg) of recombinant WT NOX4341–561 incubated with increasing doses (0.125–1.0 µCi) of 32P-labeled ATP ([α-32P]-ATP) and blotted onto 0.45-micron nitrocellulose, washed, and counted by scintillation as described in Methods. The results are presented as counts (dpm) to background (bkg) and are representative of two independent experiments of an n = 6 per sample. d In vitro ATP-binding assay was performed as in c; however, excess cold ATP was incubated with 0.5 or 1.0 μg recombinant WT NOX4341–561 protein prior to [α-32P]-ATP incubation. The results are presented as counts (dpm) to background (bkg) and are representative of two independent experiments of an n = 6 per sample. e In vitro ATP-binding assay was performed using 1 μg recombinant WT NOX4341–561 and 1 μg MUT NOX4341–561, K540A protein. f Surface plasmon resonance-based technology was employed to evaluate ATP binding to recombinant WTNOX4 and the ATP MUTNOX4 as described in Methods. The results are presented as counts (dpm) to background (bkg) and are representative of two independent experiments of an n = 6 per sample. g Increasing doses of ATP (2–5 mM) were incubated in total homogenates prepared from RCC 786-O cells. NADPH-dependent superoxide generation (NOX activity) was measured by enhanced chemiluminescence as described in Methods. h NOX activity was examined in RCC 786-O or i A498 total homogenates pre-incubated with 5.0 mM ATP, ADP, or GTP on ice for 30 min. Unless otherwise noted, the results are from at least three independent experiments and expressed as the means using one-way ANOVA with Tukey’s post hoc test where ±S.E.M. *p < 0.05, **p < 0.01, ***p < 0.001 compared to control