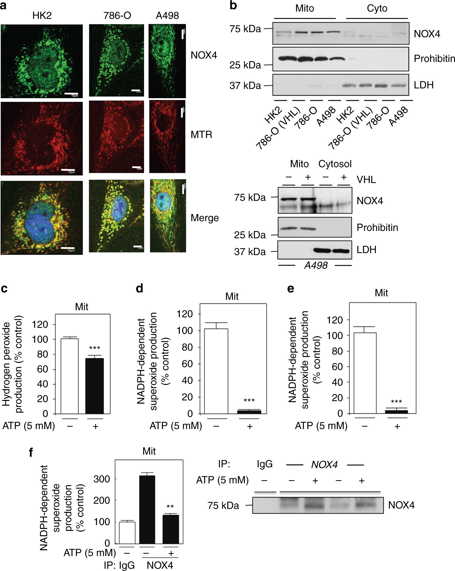
Fig. 2

NOX4 localizes to the mitochondrial compartment and is inhibited by ATP. Subcellular localization of NOX4 was assessed in normal renal epithelial cells, HK2, and von Hippel Lindau (VHL)-deficient renal carcinoma cells (RCCs), 786-O and A498 by confocal microscopy as described8. a Indicated renal cells were labeled with mitotracker red (MTR), fixed, and stained with NOX4 (Novus49) antibody followed by FITC-linked donkey anti-rabbit secondary antibody. Nuclei were counter stained with DAPI. Merge in yellow shows colocalization. Scale bar 10 μM. b HK2, 786-O (with or without VHL), and A498 cells (upper panel) or A498 with or without VHL (lower panel) were subjected to pierce kit fractionation as per the manufacturer’s instructions to yield mitochondrial or cytosolic fractions. NOX4 expression was assessed by western blot analysis. Prohibitin was used as a marker for mitochondria, whereas lactate dehydrogenase (LDH) was used as a marker for cytosol. c Hydrogen peroxide was measured in mitochondrial fractions as prepared, detailed in Methods, and was incubated with (+) or without (−) exogenous 5 mM ATP using Amplex Red reagent. The results are from two independent experiments with an n = 4 in each experiment. NOX activity was measured in crude mitochondrial homogenates with (+) or without (−) 5 mM ATP in both d 786-O and e A498 cells. f NOX4 was immunoprecipitated with NOX4 antibodies or IgG control independently using equal volume crude mitochondrial fraction preparation. The immunoprecipitates were washed and pre-incubated for 30 min on ice with 5 mM ATP, or buffer control, and NADPH-dependent superoxide generation was examined using the immunoprecipitates by enhanced chemiluminescence and normalized to IgG control as described in (8). The results are from at least three independent experiments and expressed as the means using one-way ANOVA with Tukey’s post hoc test where ±S.E.M. *p < 0.05, **p < 0.01, ***p < 0.001 compared to control