Fig. 9

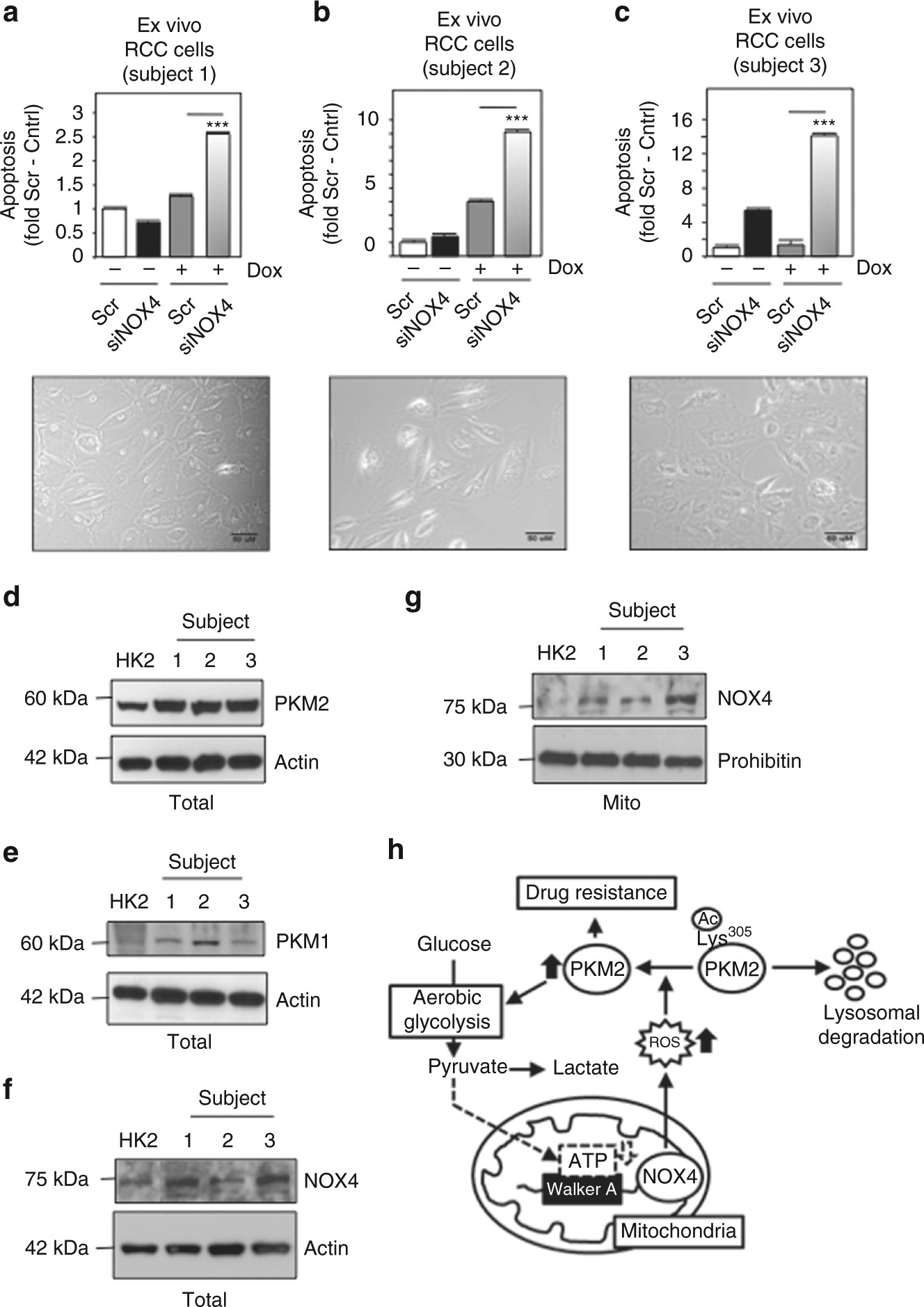
NOX4 inhibition sensitizes ex vivo human RCC cells to drug-induced cell death. a–c (Upper panel) RCC cells were isolated from human tumor tissue and established in culture. Ex vivo cells were transfected with siRNA to NOX4 (siNOX4) or scrambled control (scr). Subsequently, the cells were treated with doxorubicin and apoptosis was analyzed by Annexin V and flow cytometry. (Lower panel) microscopy of the representative human established ex vivo RCC cell lines from a to c, Scale bar: 50 μM. The results are presented from two independent experiments and expressed as the means using one-way ANOVA with Tukey’s post hoc test where ± S.E.M. ***p < 0.001 compared to scr control + doxorubicin. Total cell lysates (Total) or mitochondrial (Mito) fractions were prepared from normal HK2 cells or ex vivo human RCC cell lines and d PKM2, e PKM1, and f, g NOX4 expression was assessed by western blot analysis. h Schematic model of NOX4’s role coupling mitochondrial energetics to cancer drug-resistance through PKM2