Fig. 2

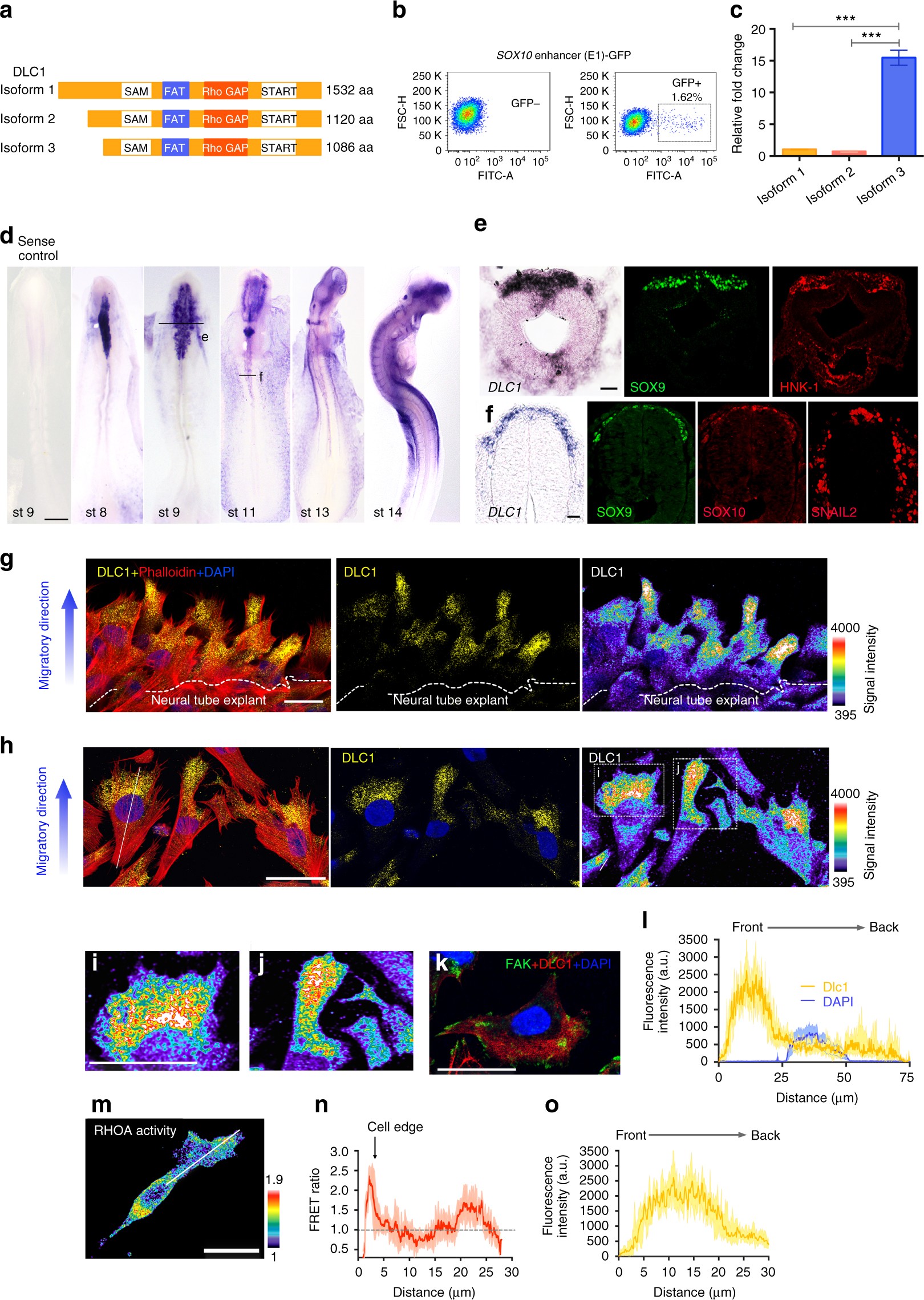
Asymmetric localization of DLC1 negatively correlates with RHOA activity. a Schematic representation of three chick DLC1 isoforms harboring four conserved regions: the sterile α motif (SAM) domain, the focal adhesion targeting (FAT) domain, the Rho GTPase activating (RhoGAP) domain and the steroidogenic acute regulatory (START) domain. b Flow cytometry enriched trunk NCCs (~ 1.62%) labeled by SOX10 enhancer (E1)-driven GFP expression. c mRNA expression levels of DLC1 isoforms in sorted NCCs. Mean ± s.e.m. Student’s t-test, ***p < 0.0001 d Sense riboprobe for DLC1 serves as a negative control. In situ hybridization of DLC1 from stages (st) 8–14 chicken embryos. Scale bar, 150 µm. e Cross section at the cranial region of a st 9 chick embryo stained with DLC1 (black line) and immunofluorescence for SOX9 and HNK-1 on consecutive sections. f Cross section at the trunk region of a st 11 chick embryo stained with DLC1 (black line) and immunofluorescence for SOX9, SOX10 and SNAIL2 on consecutive sections. Scale bars, 50μm. Immunofluorescence for DLC1 and phalloidin on delaminating g and early migratory NCCs h from neural tube explants and nuclei are stained with DAPI. DLC1 channels are also shown in pseudocolor. White dotted lines outline the border of neural plate explant. i, j Magnification of the boxed regions with enriched DLC1 expression shown in pseudocolor. k Immunofluorescence for FAK and DLC1 on migratory NCCs and nuclei are stained with DAPI. l Line scans analysis showing the average fluorescence intensity of DLC1 along the white dotted line in h. n = 47. m Representative image for the measurement of RHOA activity along the white line. Scale bars, 20μm. n Quantification of RHOA activity (n = 26) and o DLC1 fluorescence intensity (n = 47) from the leading cell front to the perinuclear region of cytoplasm