Fig. 3

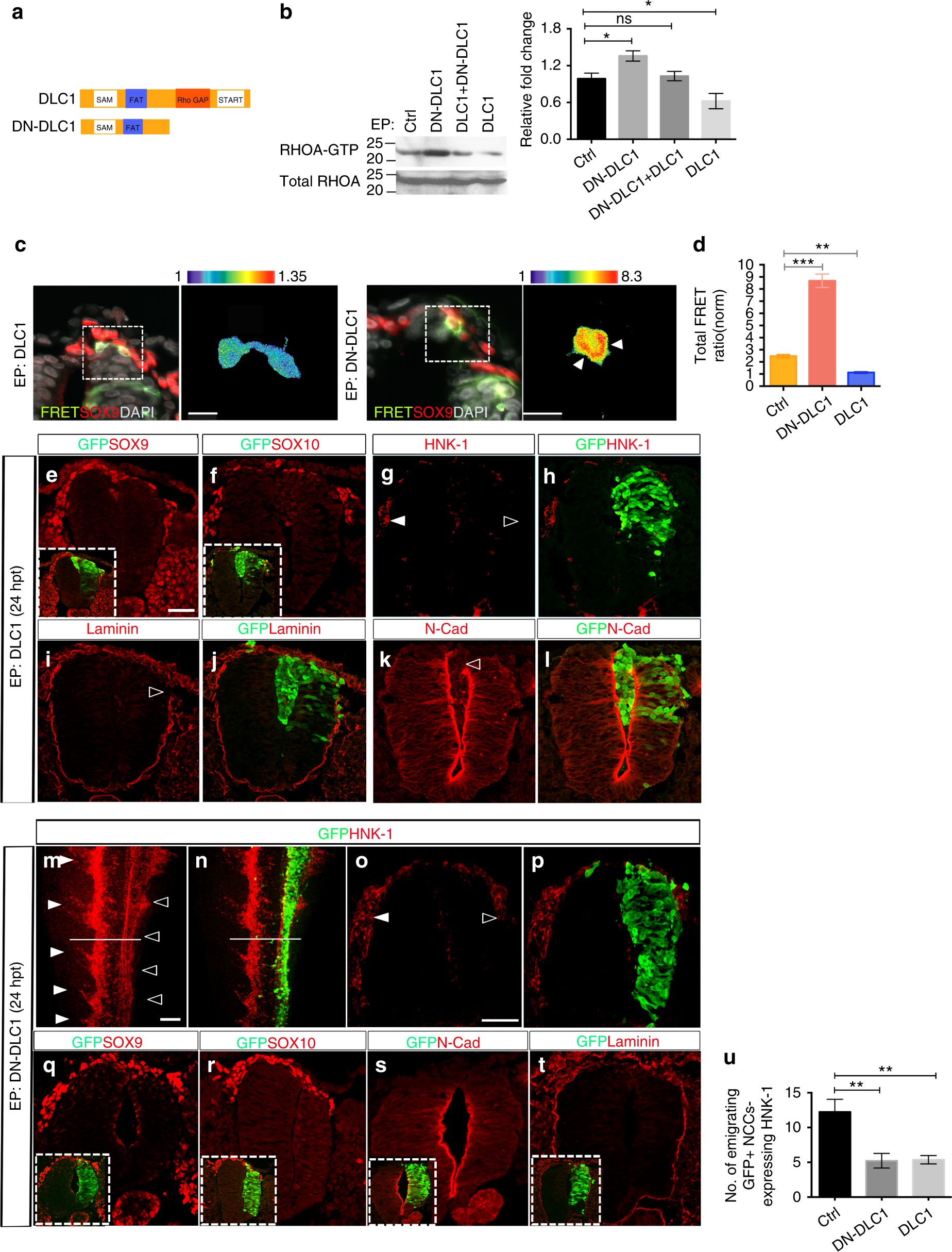
DLC1 spatially restricts RHOA activity and regulates NC migratory behavior. a Schematic diagram of a full-length DLC1 and the dominant-negative DLC1 (DN-DLC1) containing the C-terminally truncated fragment of DLC1 without the RhoGAP and START domains. b Immunoblot for RHOA-GTP on protein lysates extracted from neural tubes electroporated with the indicated constructs at 24 hpt. Total RHOA is used as a loading control. Bars represent results from densitometric analysis (mean ± s.e.m., n = 3 independent experiments). Student’s t-test, *p < 0.05; ns, not significant. c Processed FRET signal images of cross-sections from embryos electroporated with the FRET probe plus DLC1 or DN-DLC1. NCCs are marked by SOX9 immunofluorescence and nuclei are stained with DAPI. The magnified area and selected cells are marked with dotted squares. White arrowheads indicate FRET signal. Scale bars, 20 µm. d Quantification of the total FRET index in control (n = 425/25 embryos), NCCs expressing DN-DLC1 (n = 148/21 embryos) and DLC1 (n = 131/16 embryos). Student’s t-test, **p < 0.001; ***p < 0.0001. e–l Immunofluorescence for SOX9, SOX10, HNK-1, Laminin and N-Cad on transverse sections of embryos electroporated (EP) with DLC1 at 24 hpt (n = 12). Insets show the merge images of GFP and endogenous SOX9 or SOX10 expression. White triangle indicates endogenous HNK-1 expression in migratory NCCs, whereas open triangles indicate reduced expression of HNK-1, Laminin and N-Cad on the transfected side of the neural tube. Scale bars, 50μm. m, n Immunofluorescence for HNK-1 in an embryo electroporated with DN-DLC1 at 24 hpt (n = 17). Scale bar, 150μm. o, p Cross-section at the level of the white line in m and n. White triangles indicate endogenous HNK-1 expression in migratory NCCs, whereas open triangles indicate reduced HNK-1 expression in the transfected side. q–t Immunofluorescence for SOX9, SOX10, N-Cad and Laminin on transverse sections of embryos electroporated with DN-DLC1 at 24 hpt (n = 17). Insets show merge images of green and red channels. Scale bar, 50μm. u Quantification of the number of emigrating GFP+ cells expressing HNK-1 in the transfected side of the neural tube electroporated with the indicated constructs. Average of cells counted from at least 30 sections of 10 embryos per treatment. Mean ± s.e.m. Student’s t-test **p < 0.001