Fig. 4

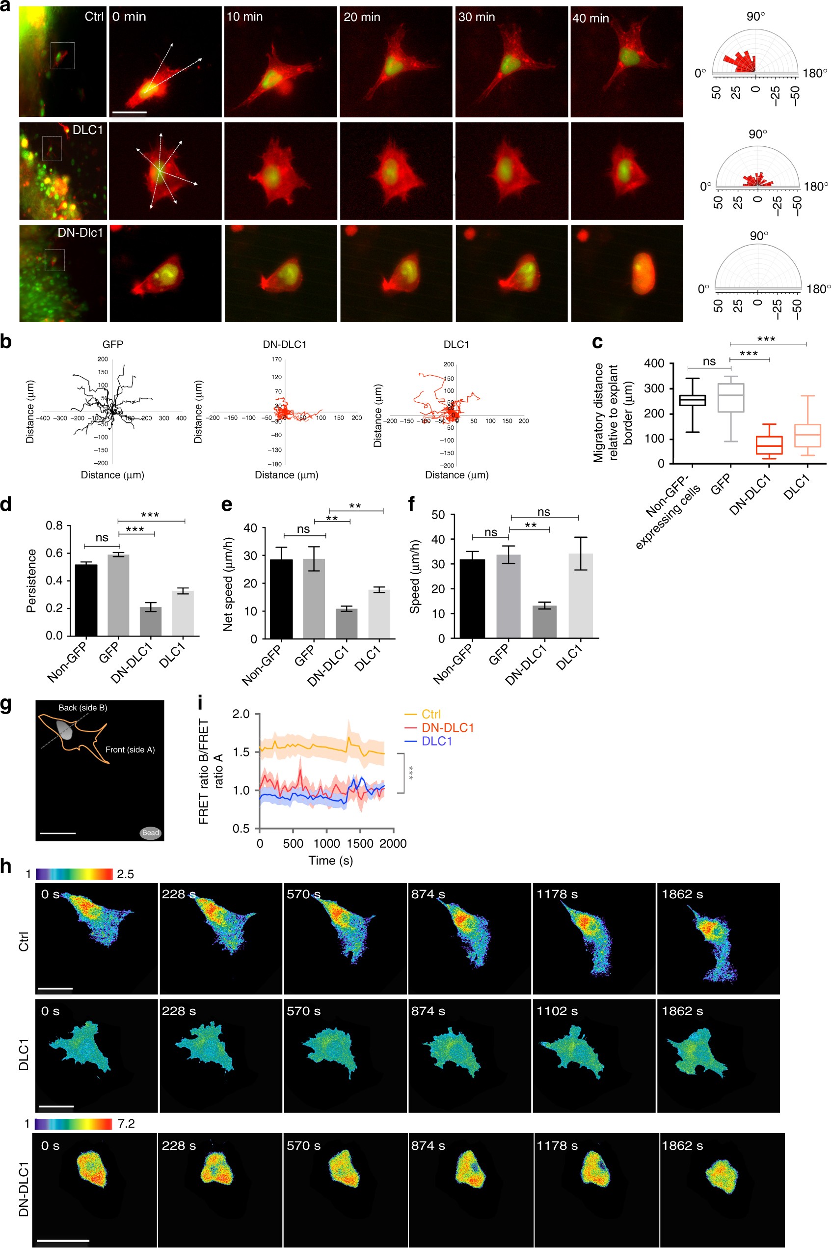
Appropriate level of DLC1 activity is required for directional migration of NCCs. a Time-lapse imaging showing the protrusion dynamics of emigrating NCCs expressing GFP control, DLC1 and DN-DLC1. White arrows indicate protrusions direction. Polar histogram plots showing distribution of the angle between actin protrusions and subsequent migration direction from all the time series. n = 22/10 explants for GFP control, n = 20/12 explants for DLC1, n = 25/12 explants for DN-DLC1. Scale bar, 20 μm. b Migration tracks of 17 representative NCCs expressing GFP control, DN-DLC1 and DLC1 are shown. Quantification of the total migratory distance c, persistence d, net speed e and total speed f of NCCs electroporated with the indicated constructs. GFP and non-GFP cells serve as controls. Mean±s.e.m. Student’s t-test, ***p < 0.0001; **p < 0.001; ns, not significant. g Schematic diagram showing the back (side B) and front side (side A) of a neural crest cell migrating toward SDF-1 coated beads. Scale bar, 50 μm. h Processed FRET signal images of time-lapse series of emigrating NCCs from neural tube explants treated with vector control (n = 111/16 explants), DLC1 (n = 93/17 explants) and DN-DLC1 (n = 88/13 explants). Scale bars, 50 μm. i Quantification of the ratio of the FRET index between the back (B) and front (A) of the cluster for the indicated conditions. Mean±s.e.m. Student’s t-test, ***p < 0.0001