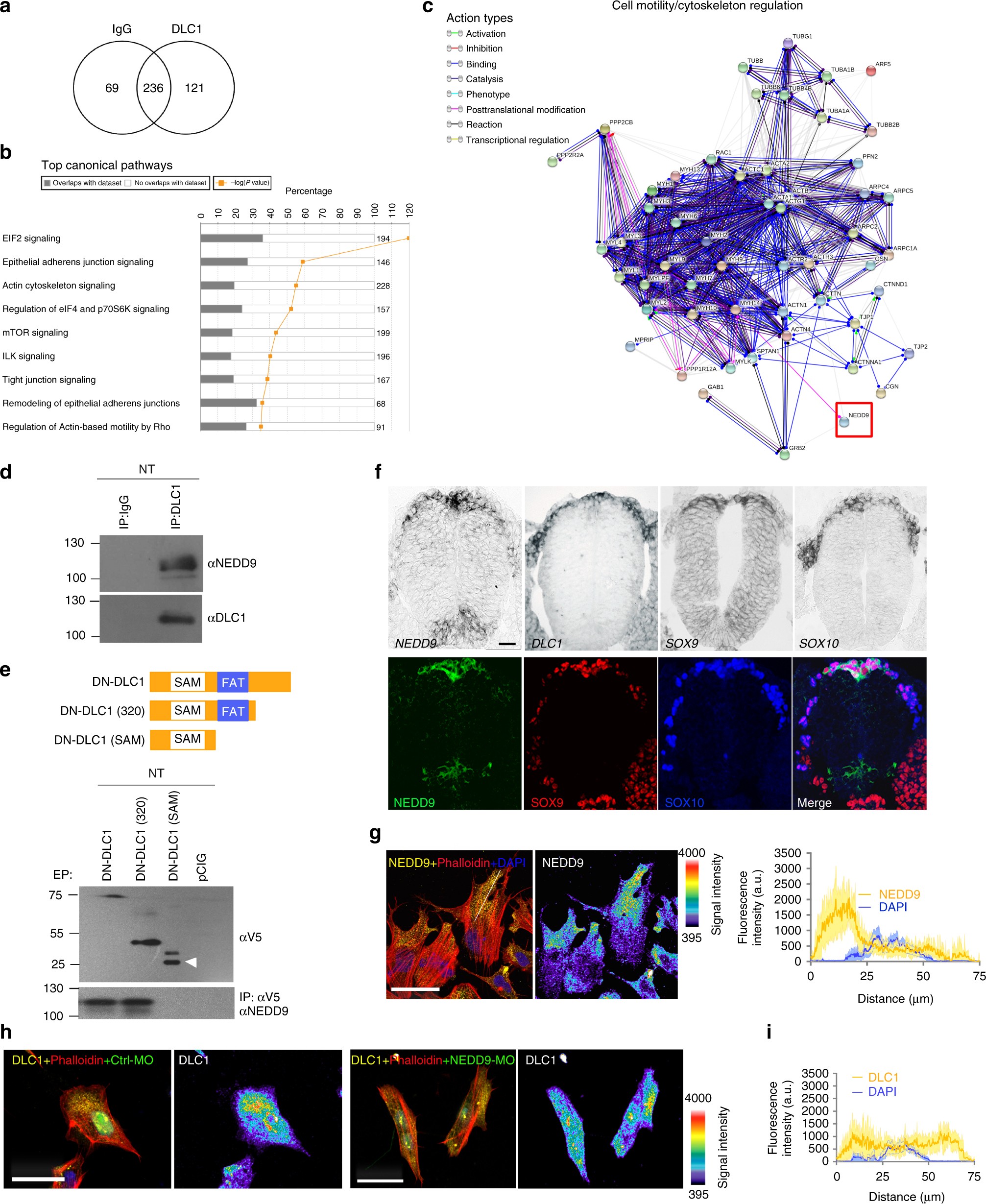
Fig. 5

NEDD9 as DLC1 interacting protein is required for the polarized expression of DLC1. a Venn diagram showing the number of proteins enriched by DLC1. b DLC1-associated proteins involved in major canonical pathways as assessed by the Ingenuity Pathway Knowledge base. c Interactome network of DLC1 and its associated proteins involved in cell motility and cytoskeleton regulation. d Immunoprecipitation (IP) was performed in neural tube lysate using anti-DLC1, and IgG as control. Immunoprecipitated proteins were resolved on sodium dodecyl sulfate-polyacrylamide gel electrophoresis gels, and Western blotting was performed with anti-NEDD9 and anti-DLC1 antibodies. e Schematic showing the design of the C-terminally truncated DN-DLC1 constructs. IP with anti-V5 was performed in lysates extracted from neural tubes electroporated with the indicated constructs followed by western blot with anti-V5 or anti-NEDD9. White arrowhead indicates the specific protein band of DN-DLC1 (SAM). f In situ hybridization for NEDD9, DLC1, SOX9 and SOX10 on transverse sections of st 11 chick embryo. Immunofluorescence for NEDD9, SOX9 and SOX10 on transverse sections of st 11 chick embryo. Scale bar: 50 µm. g Immunofluorescence for NEDD9 and phalloidin on emigrating NCCs from neural tube explants and nuclei are stained with DAPI. Polarized expression of NEDD9 is shown in pseudocolour. Line scan analysis showing the average fluorescence intensity of NEDD9 along the white dotted line (n = 103/11 explants). h Immunofluorescence for DLC1 and phalloidin on NCCs expressing control morpholino (Ctrl-MO) (n = 65/11 explants) or NEDD9-MO (n = 112/12 explants). Distribution of DLC1 expression in both treatments are shown in pseudocolour. Scale bars, 20 µm. i Line scan analysis showing the average fluorescence intensity of DLC1 in NEDD9-MO-treated NCCs (n = 112/12 explants)