Fig. 1
From: Calmodulin dissociates the STIM1-Orai1 complex and STIM1 oligomers

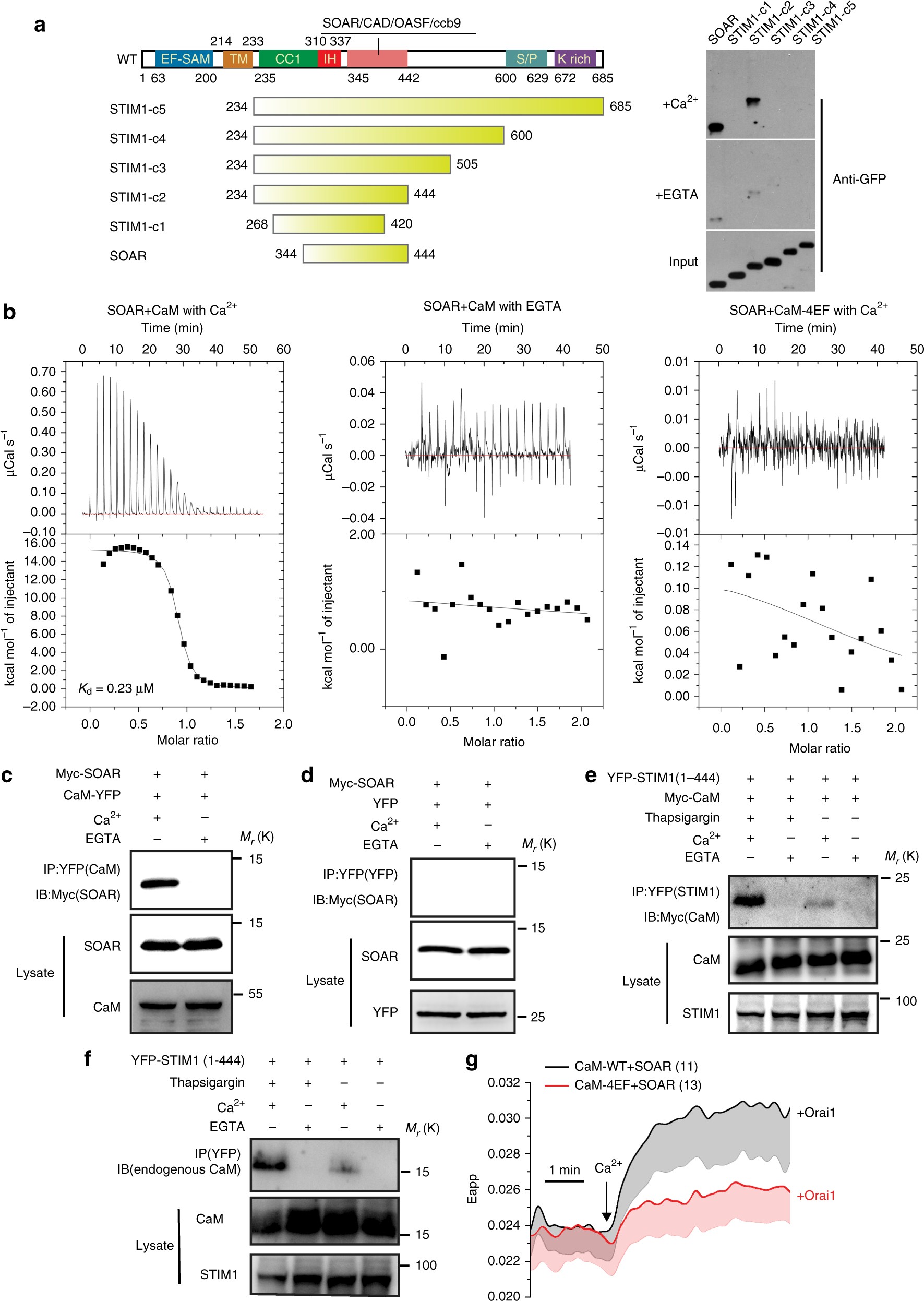
Ca2+-CaM interacts with SOAR. a CaM-Sepharose pull-down of various STIM1 fragments in the presence of Ca2+ or EGTA. b The dissociation constant between SOAR and CaM WT or CaM-4EF mutant in the presence of Ca2+ or EGTA, determined by ITC. c, d Western blot analysis of co-immunoprecipitated CaM-YFP or YFP control with Myc-SOAR. Orai1 is not overexpressed in the cell. e, f Western blot analysis of co-immunoprecipitated YFP-STIM1(1–444) with overexpressed Myc-CaM or endogenous CaM. Orai1 is not overexpressed in the cell. g FRET between CaM-CFP or CaM-4EF-CFP (donor) and SOAR-YFP (acceptor) that are co-expressed with Myc-Orai1 in HEK293T cells. Ca2+ was added to induce Ca2+ influx. The number of analyzed cells is indicated. Error bars denote SEM